Introduction
Navigating the aftermath of an aviation accident can feel overwhelming, especially when it comes to understanding the crucial time limits for filing injury claims. Each state has its own regulations, and federal laws add another layer of complexity, leaving victims feeling lost and anxious. This article aims to shed light on the essential timelines and evidence needed for airline injury cases, offering valuable insights for those seeking justice and compensation.
What if these deadlines are missed? How can individuals prepare themselves to navigate this intricate landscape with confidence? Together, we’ll explore these questions and more, ensuring you feel supported every step of the way.
ResQ Legal: Expert Representation for Airline Injury Cases
At ResQ Legal, we understand the profound impact that aviation accidents can have on individuals and families. As a leading national law firm dedicated to aviation accident matters, including airline crashes and in-flight incidents, we bring over 25 years of specialized experience to the table. Our track record speaks volumes; we’ve secured significant settlements, often exceeding $30,000 for our clients. This success highlights our ability to navigate the complexities of aviation law, where factors such as pilot negligence and equipment failures play a critical role.
We recognize that facing the aftermath of an aviation accident can be overwhelming. That’s why our personalized approach ensures that you receive the attention and support you need during these challenging times. Our commitment to your well-being is evident in our no-win, no-fee policy, which alleviates financial worries for those seeking justice. You only pay when you win your case, allowing you to pursue your claim without the added stress of upfront legal fees.
As a trusted ally in this field, ResQ Legal not only provides expert legal representation but also advocates for accountability in aviation safety. Our history of successful cases further solidifies our reputation as a compassionate leader in the industry. We’re here to support you on your journey from trauma to recovery, ensuring that you never have to face this alone.
Statute of Limitations: Key Timeframes for Filing Airline Injury Claims
In the United States, navigating the world of airline-related grievances can feel overwhelming, especially when it comes to understanding the statute of limitations. Typically, these timeframes range from one to three years, varying by state laws and the specifics of each case. For instance, in California, individuals must submit within one year, while New York allows three years for most personal harm claims. Missing these crucial deadlines can mean losing the right to seek compensation, which underscores the importance of timely action during such challenging times.
Recent trends reveal that airline injury cases are increasingly bound by strict filing rules, particularly under federal regulations like the Montreal Convention, which imposes a two-year limit for international submissions. This complexity can be daunting, making it essential for victims to consult legal experts who can help navigate the intricate web of state and federal laws.
Consider the story of a traveler who faced harm during a flight. By submitting their request quickly within the two-year timeframe, they were able to secure a settlement. This example highlights the transformative power of prompt action. Experts consistently emphasize that adhering to deadlines is crucial, as delays can complicate the legal process and hinder the preservation of crucial evidence.
Ultimately, understanding the time limits and the potential repercussions of overlooking these deadlines is crucial for victims seeking justice and compensation for their suffering. Remember, you’re not alone in this journey; there are resources and support available to help you through.

Montreal Convention: Impact on Time Limits for International Airline Injuries
The Montreal Convention serves as a crucial lifeline for those navigating the aftermath of airline injuries, establishing a two-year deadline from the moment a passenger arrives at their destination. This means that if you’ve been harmed on an international flight, it’s vital to submit your claims within this timeframe to safeguard your rights. Understanding these regulations is essential for victims, as delays can lead to the heartbreaking loss of their chance for compensation.
Not only does the Convention set this important deadline, but it also introduces a system of strict liability for airlines. This means that airlines are automatically responsible for proven damages up to around $175,000, without requiring passengers to prove negligence. This structure simplifies the process for those who have suffered during their flight, allowing them to hold airlines accountable for the damages they’ve endured.
Recent updates to the liability thresholds under the Montreal Convention, effective December 28, 2024, further underscore the importance of acting quickly. The new limits include amounts set at 151,880 Special Drawing Rights (SDRs), which is roughly $201,896. This significant increase aims to provide better protection for passengers, reflecting a commitment to their well-being.
There are real stories that illustrate the impact of the Montreal Convention. For instance, an elderly passenger injured by a beverage cart on an international flight successfully submitted a claim in Los Angeles. This case shows that victims can pursue justice no matter where the incident occurred. It’s a powerful reminder for travelers to document incidents carefully and seek medical assistance promptly, as these actions can greatly influence the outcome of their claims.
In summary, the Montreal Convention not only sets essential time limits but also offers a strong framework to ensure that injured passengers receive the compensation they deserve. Being aware of these regulations and taking timely action are crucial for individuals facing the aftermath of airline injuries. Moreover, it’s important for victims to consult with an attorney, like those at ResQ Legal, who can guide them through the complexities of their case. They can help determine if the situation qualifies for compensation, negligence, or civil rights violations. Gathering necessary documentation, such as medical reports and witness statements, is also vital for a successful claim.

Common Causes of Airline Injuries: Understanding Liability Factors
Airline incidents can stem from various factors, such as turbulence, equipment malfunctions, and insufficient training. Recognizing these causes is crucial for establishing liability, especially when it comes to the airline’s responsibility. For example, if harm arises from a crew member’s failure to adhere to safety protocols, the airline may bear responsibility. It’s alarming to note that human error contributes to a staggering 80% of airline accidents. This statistic underscores the urgent need for airlines to implement rigorous training and operational standards, ensuring that safety is always a priority.
For those affected by airline accidents, documenting the circumstances surrounding their incidents is essential to meet the time limits for filing claims. This can be a lifeline in substantiating their claims. Common factors leading to these accidents often include:
- Poor communication among crew members
- Fatigue
- Neglecting pre-flight checklists
Insights from aviation safety experts reveal that even minor lapses in protocol can have serious repercussions, highlighting the importance of vigilance in maintaining safety.
As we look ahead to 2025, the landscape of airline injury liability is evolving, especially in relation to the time limits for filing claims. As airlines face increased scrutiny regarding their operational practices, it becomes vital for victims seeking compensation to understand the implications while the industry adapts to new safety regulations. By being aware of these factors, individuals can navigate the complexities of their cases more effectively, ensuring they receive the justice and support they truly deserve.

Act Quickly: Importance of Timely Action in Aviation Injury Claims
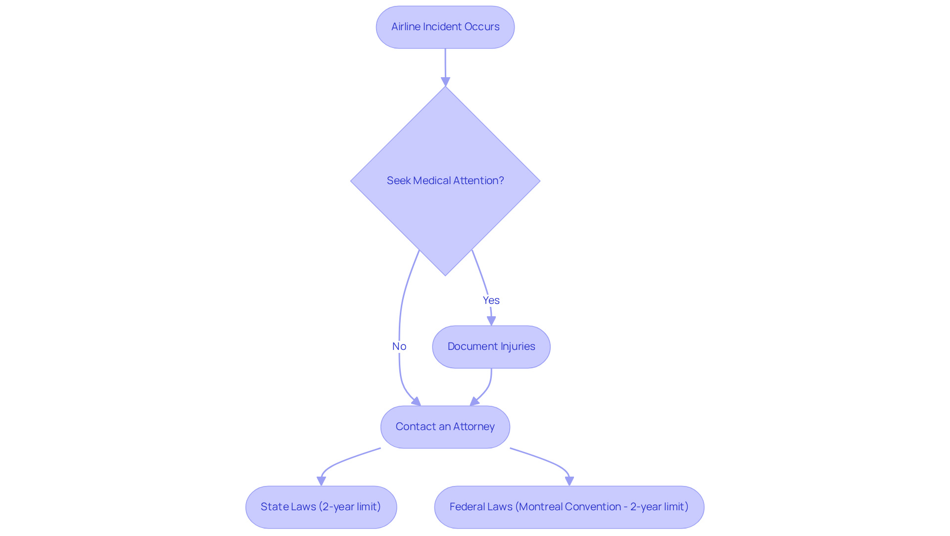
Experiencing an airline injury can be overwhelming, and it’s crucial to act swiftly to ensure your claims are submitted within the time limits for filing, typically two years from the date of the incident. The first step after such a distressing event is to prioritize your well-being—seek medical attention if needed. This not only ensures your safety but also helps document any injuries you may have sustained.
Once you’ve taken care of your immediate health, it’s vital to reach out to an experienced attorney. They can help you understand whether your situation involves negligence, guiding you through the often complex legal process. Gathering evidence, like medical reports and photographs, is essential for your attorney’s investigation.
Delays in this process can jeopardize your ability to collect crucial evidence, witness statements, and medical records, all of which are vital for a successful claim within the statute of limitations. Consulting with a legal expert after an incident can provide the support you need to navigate your case. Remember, you’re not alone in this journey; there are professionals ready to help you every step of the way.

Challenges in Aviation Injury Cases: Navigating Time Limit Issues
can be incredibly challenging, especially when it comes to understanding the complexities of jurisdiction. Victims often find themselves lost, struggling to pinpoint the right jurisdiction for their cases. This confusion can have serious implications, affecting the laws that apply and the deadlines they must meet. For instance, federal regulations might impose stricter deadlines than state laws, complicating matters even further.
It’s crucial to recognize the emotional weight of these challenges. Legal experts emphasize the importance of grasping these jurisdictional subtleties. Failing to file in the correct venue can lead to a heartbreaking dismissal of a case. A poignant example is the case of Gregory v. TUI Airways Limited, where the claimant’s mistake in identifying the right defendant led to the claim being struck out after the limitation period had passed. This serves as a stark reminder of why seeking legal assistance promptly is essential for anyone affected.
In the aftermath of an aviation accident, victims should act quickly. Notifying the airline and documenting any injuries is vital. Gathering key evidence early on – like maintenance logs and flight records – can make a significant difference. Sending notices to those responsible before the deadline runs out is another important step to protect your rights.
Navigating the time constraints set by international agreements, such as the Montreal Convention, is also critical. This convention imposes a strict two-year deadline for passenger harm claims, which cannot be extended by national law. Collaborating with experienced attorneys, like those at ResQ Legal, can greatly enhance your chances of a favorable outcome. They can help ensure that all deadlines are managed with care and efficiency, providing the support you need during this difficult time.

Evidence Requirements: Proving Your Case Within Time Limits
When faced with the aftermath of an airline accident, victims often find themselves overwhelmed and unsure of where to turn. It’s crucial to gather evidence, including:
- Medical records
- Witness statements
- Maintenance logs
- Any relevant documentation from the airline
This evidence not only supports your claims but also ensures compliance with the statute of limitations, which can vary by jurisdiction.
Imagine the pain of reliving that traumatic experience, only to feel the weight of uncertainty about your future. Photographic evidence, like photographs of injuries and the accident scene, can significantly strengthen your case. In fact, many individuals have found that thorough documentation has led to settlements that far exceed initial offers, underscoring the importance of timely action.
As a general guideline, aim to collect evidence within the first few weeks following the incident, keeping in mind the deadlines. This timeframe is vital for ensuring the availability and integrity of your information. Engaging with a knowledgeable attorney early in this process can make a world of difference. They can guide you on the evidence requirements and the best practices for preservation, helping you navigate this challenging journey toward recovery.
State vs. Federal Laws: Understanding Time Limits for Airline Injury Claims
Navigating the aftermath of airline-related incidents can be overwhelming, especially when it comes to time limits. These regulations can differ widely between states and federal jurisdictions, which can complicate your ability to seek restitution. Many states impose a two-year statute of limitations for personal injury claims, while federal guidelines may require you to act even faster, particularly in cases involving commercial airlines. For example, under the Montreal Convention, if you’re seeking compensation for international flights, you must file your claim within two years of your arrival. This highlights the urgency for victims to act quickly and decisively.
If you find yourself facing an airline injury, it’s crucial to take steps to protect your rights. First and foremost, prioritize your health by seeking medical attention. This not only ensures your safety but also provides vital documentation of your injuries. After that, consider reaching out to an experienced attorney. They can help you understand whether your situation involves breach of contract, negligence, or civil rights violations, guiding you through the often daunting legal process.
Gathering all relevant documents, such as medical reports and evidence of the incident, will be essential in supporting your case. Remember, contacting an attorney promptly is critical; every cause of action has evidence and a statute of limitations that you must adhere to. Missing this deadline could mean losing your chance to recover damages. ResQ Legal offers expert representation, providing a supportive hand to help individuals navigate these complex situations.

Exceptions to Time Limits: When Filing Deadlines Can Be Extended
When it comes to airline injury claims, the standard statute of limitations, particularly the filing deadlines, can feel like a daunting barrier for those affected. Imagine discovering an injury long after the initial event – this can be a painful realization. Fortunately, exceptions exist that can provide individuals with extra time to submit their claims. For instance, the discovery rule may allow for an extension if someone learns about their injury after the fact.
Moreover, consider the minors or individuals who are mentally incapacitated. Their situations often come with different timeframes, allowing for a more extended period to file claims. This can be a relief for families navigating these difficult waters. Legal experts emphasize the importance of reaching out to attorneys who can help identify these crucial exceptions related to filing deadlines, ensuring that no one misses opportunities during such trying times.
In some cases, the actions of airlines or manufacturers – such as deception or concealment – can also lead to an extension of the statute of limitations. This highlights the importance of thorough documentation and seeking legal advice. In these intricate matters, having the right support can make all the difference in the journey from trauma to recovery.

Consult Legal Experts: Navigating Time Limits in Airline Injury Cases
Navigating the legal process can feel overwhelming for those affected. The emotional toll of such situations is significant, and it’s crucial to have support during this challenging time. Engaging with legal experts, like those at ResQ Legal, can provide the needed assistance.
They specialize in helping individuals and families carefully navigate their cases. They ensure that all submissions are filed within the required timeframes, which is so important in these cases. This proactive approach not only protects the interests of victims but also greatly increases the chances of achieving a favorable outcome.
Statistics show that claims filed with legal representation often see higher success rates. This highlights the immense value of having experienced attorneys by your side. As seasoned attorneys remind us, the aftermath of an aviation accident is a deeply traumatic time. Having knowledgeable advocates can truly make a difference in navigating the complexities of the legal process, providing not just expertise but also the emotional support needed to move forward.

Conclusion
For victims of airline injuries, understanding the time limits and evidence requirements is not just important – it’s essential for seeking justice and compensation. These timeframes can vary widely based on state and federal laws, highlighting the urgency for individuals to act quickly after an aviation incident. Whether it’s navigating the complexities of the Montreal Convention or adhering to specific state statutes, timely action is crucial to preserve the right to file a claim.
Throughout this discussion, we’ve emphasized key points:
- The importance of grasping the statute of limitations
- Gathering necessary evidence without delay
- Recognizing the common causes of airline injuries
The reality is stark – missing filing deadlines can have severe consequences, potentially preventing victims from receiving the compensation they rightfully deserve. Moreover, the value of experienced legal representation cannot be overstated; having knowledgeable advocates by your side can significantly improve the chances of a successful outcome.
Given the challenges that arise in aviation injury cases, it’s vital for victims to seek legal guidance as soon as possible. Engaging with experts not only helps navigate the intricate legal landscape but also offers the emotional support needed during such difficult times. By prioritizing timely action and consulting with professionals, individuals can better position themselves to secure justice and accountability in the aftermath of aviation accidents.
Frequently Asked Questions
What services does ResQ Legal provide for airline injury cases?
ResQ Legal specializes in representing individuals and families affected by aviation accidents, including airplane crashes and in-flight incidents. They have over 25 years of experience and a strong track record of securing significant settlements for wrongful death or injury claims.
What is ResQ Legal’s approach to handling aviation accident cases?
ResQ Legal takes a personalized approach to ensure clients receive the attention and support they need. They operate on a no-win, no-fee policy, meaning clients only pay if they win their case, alleviating financial stress during challenging times.
How much has ResQ Legal recovered for aviation accident claimants?
ResQ Legal has recovered over $100 million for aviation accident claimants, establishing their reputation as a compassionate leader in the industry.
What are the statute of limitations for filing airline injury claims in the United States?
The statute of limitations for airline injury claims typically ranges from one to three years, depending on state laws. For example, California has a two-year limit, while New York allows three years for most personal harm claims.
What happens if a victim misses the statute of limitations for their airline injury claim?
Missing the statute of limitations can result in losing the right to seek compensation, emphasizing the importance of acting swiftly after an incident.
What is the Montreal Convention and how does it impact airline injury claims?
The Montreal Convention establishes a two-year statute of limitations for claims related to international flights and introduces strict liability for airlines, meaning they are responsible for proven damages without requiring proof of negligence.
What are the new compensation limits set by the Montreal Convention effective December 28, 2024?
The new compensation limits for death or personal injury under the Montreal Convention are set at 151,880 Special Drawing Rights (SDRs), approximately $201,896.
How can victims of airline injuries strengthen their claims?
Victims can strengthen their claims by documenting incidents carefully, seeking medical assistance promptly, and consulting with experienced attorneys who can guide them through the legal process and help gather necessary documentation.
List of Sources
- ResQ Legal: Expert Representation for Airline Injury Cases
- Bob Clifford Shares Legal Rights Following an Aviation Accident (https://cliffordlaw.com/top-aviation-attorney-shares-legal-rights-following-an-aviation-accident)
- Aviation and Plane Crash Statistics | Updated 2026 (https://panish.law/aviation_accident_statistics.html)
- aa.law (https://aa.law/blog/aviation-accidents-what-to-know-about-suing-for-injuries-or-wrongful-death)
- Boeing’s immunity deal on plane crash faces rare legal challenge (https://newsweek.com/boeings-immunity-deal-on-plane-crash-faces-rare-legal-challenge-11060945)
- Statute of Limitations: Key Timeframes for Filing Airline Injury Claims
- hornwright.com (https://hornwright.com/personal-injury/aviation-and-airplane-accidents/statute-of-limitations-for-aviation-injury-claim)
- What Is the Statute of Limitations on Aviation Accident Claims in California? (https://robinscloud.com/blog/2025/june/what-is-the-statute-of-limitations-on-aviation-a)
- Understanding the Statute of Limitations in Aviation Injury Claims | William G. Harger & Associates, PLLC (https://hargeraviationlaw.com/blog/understanding-the-statute-of-limitations-in-aviation-injury-claims)
- Delta Airlines: Detroit-Mumbai Passenger’s Injury Claim Tossed Over Missed Legal Deadline – IndiaWest News (https://indiawest.com/delta-airlines-detroit-mumbai-passengers-injury-claim-tossed-over-missed-legal-deadline)
- Montreal Convention: Impact on Time Limits for International Airline Injuries
- howelljustice.com (https://howelljustice.com/iinjured-on-an-international-flight-where-to-file-a-claim)
- condonlaw.com (https://condonlaw.com/2024/10/montreal-convention-limits-of-liability-to-rise-by-17-9-end-of-year)
- slackdavis.com (https://slackdavis.com/blog/airline-liability-for-personal-injury-the-montreal-convention-and-international-passenger-rights)
- Common Causes of Airline Injuries: Understanding Liability Factors
- Aviation and Plane Crash Statistics | Updated 2026 (https://panish.law/aviation_accident_statistics.html)
- Aviation and Plane Crash Statistics – Allen Law (https://billallenlaw.com/gainesville-airplane-accidents-lawyer/statistics)
- Aviation Accidents: Human Error (https://wkw.com/blog/aviation-accidents-human-error)
- Airline Risk Radar: October 2025 Update | Price Forbes (https://priceforbes.com/insights-and-event-articles/airline-risk-radar-october-2025-update)
- Great Aviation Quotes | Quotations on flying, airplanes & being a pilot (https://aviationquotations.com/safetyquotes.php)
- Act Quickly: Importance of Timely Action in Aviation Injury Claims
- nelsonlawgrouppc.com (https://nelsonlawgrouppc.com/12-thought-provoking-quotes-about-avoiding-civil-litigation)
- Aviation and Plane Crash Statistics | Updated 2026 (https://panish.law/aviation_accident_statistics.html)
- Delta Airlines: Detroit-Mumbai Passenger’s Injury Claim Tossed Over Missed Legal Deadline – IndiaWest News (https://indiawest.com/delta-airlines-detroit-mumbai-passengers-injury-claim-tossed-over-missed-legal-deadline)
- Understanding the Statute of Limitations in Aviation Injury Claims | William G. Harger & Associates, PLLC (https://hargeraviationlaw.com/blog/understanding-the-statute-of-limitations-in-aviation-injury-claims)
- Texas Plane Crash Attorneys | Justice After Aviation Accidents (https://versustexas.com/texas-plane-crash-attorney)
- Challenges in Aviation Injury Cases: Navigating Time Limit Issues
- Understanding the Statute of Limitations in Aviation Injury Claims | William G. Harger & Associates, PLLC (https://hargeraviationlaw.com/blog/understanding-the-statute-of-limitations-in-aviation-injury-claims)
- The Montreal Convention Explained: How It Affects Your Aviation Injury Claim (https://rhllaw.com/the-montreal-convention-explained-how-it-affects-your-aviation-injury-claim)
- Aviation claims: No room for errors with two-year time limit (https://keystonelaw.com/keynotes/aviation-claims-no-room-for-errors-with-two-year-time-limit)
- Key pitfalls for claimants to avoid in aviation litigation (https://stewartslaw.com/news/key-pitfalls-for-claimants-to-avoid-in-aviation-litigation)
- What to Know About Filing U.S. Claims for International Airline Disasters | Podhurst Orseck, P.A. (https://podhurst.com/what-to-know-about-filing-u-s-claims-for-international-airline-disasters)
- Evidence Requirements: Proving Your Case Within Time Limits
- Chances of Winning a Personal Injury Lawsuit: Key Factors, Success Rates, and Tips for Maximizing Outcomes | The Ledger Law Firm (https://ledgerlaw.com/chances-of-winning-a-personal-injury-lawsuit)
- Understanding the Statute of Limitations in Aviation Injury Claims | William G. Harger & Associates, PLLC (https://hargeraviationlaw.com/blog/understanding-the-statute-of-limitations-in-aviation-injury-claims)
- researchgate.net (https://researchgate.net/publication/257773937_Operational_and_human_factors_issues_of_new_airport_security_technology-two_case_studies)
- joezaid.com (https://joezaid.com/essential-tips-for-handling-a-commercial-airline-accident)
- When Airlines Fail: Understanding Your Rights as an Injured Passenger (https://brandonjbroderick.com/when-airlines-fail-understanding-your-rights-injured-passenger)
- State vs. Federal Laws: Understanding Time Limits for Airline Injury Claims
- Understanding the Statute of Limitations in Aviation Injury Claims | William G. Harger & Associates, PLLC (https://hargeraviationlaw.com/blog/understanding-the-statute-of-limitations-in-aviation-injury-claims)
- Key pitfalls for claimants to avoid in aviation litigation (https://stewartslaw.com/news/key-pitfalls-for-claimants-to-avoid-in-aviation-litigation)
- hornwright.com (https://hornwright.com/personal-injury/aviation-and-airplane-accidents/statute-of-limitations-for-aviation-injury-claim)
- Great Aviation Quotes | Quotations on flying, airplanes & being a pilot (https://aviationquotations.com/safetyquotes.php)
- Exceptions to Time Limits: When Filing Deadlines Can Be Extended
- Personal Injury Statute of Limitations (The Definitive FL Guide) – MattLaw Car Accident and Personal Injury Lawyers (https://mattlaw.com/personal-injury-statute-of-limitations)
- hornwright.com (https://hornwright.com/personal-injury/aviation-and-airplane-accidents/statute-of-limitations-for-aviation-injury-claim)
- martinianlaw.com (https://martinianlaw.com/personal-injury-statute-of-limitations-by-state)
- Statute of Limitations In Every U.S. State (https://millerandzois.com/maryland-injury-victim-help-center/statute-limitations-personal-injury)
- Consult Legal Experts: Navigating Time Limits in Airline Injury Cases
- Four Reasons Why Consumers Seek Legal Counsel on Bodily Injury Claims (https://risk.lexisnexis.com/insights-resources/infographic/four-reasons-why-consumers-seek-legal-counsel-on-bodily-injury-claims)
- NYC Aviation Accident Attorney: What Do They Do And How Can They Help? (https://thelindenlawyer.com/news/nyc-aviation-accident-attorney-what-do-they-do-and-how-can-they-help-1711723288362.html)
- gentrylocke.com (https://gentrylocke.com/article/why-airplane-crash-victims-need-a-piloi-lawyers-guidance)
- Navigating Legal Claims After an Aviation Accident: What’s Different? | Oldham & Smith (https://oldhamsmith.com/blog/navigating-legal-claims-after-an-aviation-accident-whats-different)
- Aviation claims explained (https://stewartslaw.com/news/aviation-claims-explained)

Emery Brett Ledger brings more than 27 years of experience to personal injury law. He founded & led The Ledger Law Firm in securing over $100 million in compensation for clients with life-altering injuries & complex claims. Licensed in California, Texas, & Washington, Emery earned his law degree from Pepperdine University School of Law. His practice areas include car & truck accidents, wrongful death, catastrophic injuries, maritime claims, & mass tort litigation. He has been recognized by The National Trial Lawyers’ Top 100, Mass Tort Trial Lawyers Top 25, and America’s Top 100 Personal Injury Attorneys. Emery also received the 2025 Elite Lawyer Award & holds a perfect 10.0 Avvo rating with Platinum Client Champion status.