Introduction
Overhead bin accidents, while often brushed aside, represent a serious threat to travelers. Each year, around 10,000 individuals endure head trauma from luggage that falls unexpectedly. It’s essential to grasp the intricate web of liability in these situations, as both airlines and passengers bear responsibilities that can shape the outcome of claims.
What unfolds when negligence intertwines with personal accountability in the tight quarters of an airplane? This article takes you on a journey through the legal landscape surrounding overhead bin injuries, shedding light on the rights and responsibilities involved, and guiding victims on the path to seek compensation for their pain and suffering.
Define Overhead Bin Accidents and Their Implications
Overhead bin incidents can be distressing, occurring when luggage or other items fall from aircraft overhead compartments, potentially causing harm to individuals. These incidents can take place during various phases of a flight-whether it’s during boarding, turbulence, or disembarking. Alarmingly, statistics show that around 10,000 travelers worldwide suffer head trauma from falling luggage each year, highlighting just how common these occurrences are. The aftermath can be serious, with victims facing concussions, fractures, and soft tissue injuries that may linger long after the incident.
Consider the case of an individual who endured severe injuries when an overhead compartment burst open during turbulence. This unfortunate event led to a significant claim against the airline, shining a light on the critical need for rigorous maintenance and safety protocols regarding overhead storage. Such stories remind us of the real human impact behind the statistics.
Aviation safety experts emphasize that airlines are often seen as those who are responsible for overhead bin accidents, particularly when negligence is involved. The Montreal Convention provides a framework that supports travelers, allowing them to seek compensation for injuries sustained during flights, including those caused by dropped luggage. Understanding these implications is crucial for travelers; it empowers them to recognize the seriousness of overhead bin incidents and to determine who is responsible for overhead bin accidents and the potential for legal recourse against those individuals.
If you or someone you care about has been affected by an overhead bin accident, it’s essential to act quickly. Report the incident, document your injuries, and seek assistance to explore your options for compensation. You don’t have to navigate this journey alone; support is available to help you through this challenging time.

Explore Legal Responsibilities of Airlines and Passengers
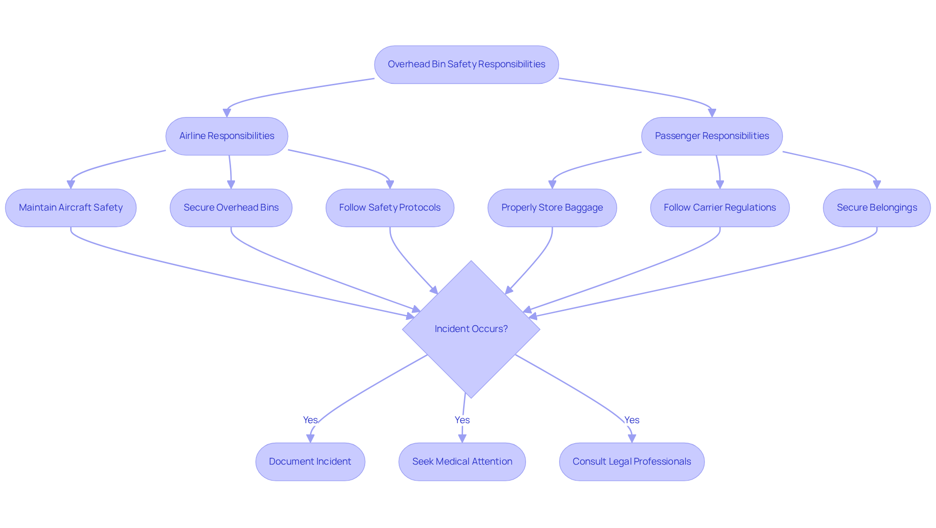
Airlines have a profound responsibility to ensure the safety of their travelers. This includes not just the aircraft but also the overhead bins, which must be properly maintained and secured during flight. When a carrier overlooks safety protocols – like allowing bins to be overloaded or failing to secure them adequately – they may face serious consequences. If luggage falls and causes harm, the airline could be held liable for damages. According to Article 17 of the Montreal Convention, carriers can be responsible for injuries up to around $175,000 for accidents that occur on board or during the boarding and deboarding process, including those involving overhead bins.
However, it’s important to remember that travelers also share a responsibility. Properly storing baggage and following carrier regulations is crucial. This dual responsibility plays a significant role in determining who is responsible for overhead bin accidents when they occur. For example, consider a situation where someone was injured by luggage falling from an overhead compartment. This incident highlighted the importance of both the airline’s commitment to safety and the passenger’s duty to secure their belongings. In this case, the court recognized that while the airline had a responsibility to maintain safe conditions, the passenger’s actions in not securing their luggage properly also contributed to the incident.
Moreover, it’s vital to understand that there’s a two-year time limit for filing claims under the Montreal Convention. This underscores the urgency for individuals to know their rights and the steps they should take after an incident. Victims should act quickly – documenting the incident, seeking medical attention, and consulting with legal professionals can significantly enhance their chances of receiving fair compensation. By acknowledging who is responsible for overhead bin accidents, individuals can navigate the complexities of liability more effectively, considering both the airline’s and the passenger’s responsibilities. After an aviation accident, understanding the necessary actions to pursue compensation and identify those responsible for harm is crucial for victims.

Outline Steps to Pursue Compensation for Overhead Bin Injuries
-
Seek Medical Attention: Your health is the top priority. After an injury, it’s essential to seek medical care right away. Remember to document every visit and treatment; this information will be crucial for your claim and your recovery journey.
-
Report the Incident: It’s important to inform the personnel about what happened and request an incident report. This documentation is not just a formality; it’s a vital piece of evidence that can significantly influence the outcome of your claim.
-
Gather Evidence: Collecting evidence can feel overwhelming, but it’s a necessary step. Take photographs of the scene, gather witness statements, and obtain any relevant documentation from the airline. Clear photos of the accident scene and your injuries can strengthen your case, while witness accounts provide additional support that can make a difference.
-
Consult a Legal Expert: Engaging an attorney who specializes in aviation accidents can be a game-changer. They can evaluate your case and guide you through the legal process, helping you navigate the complexities of filing a claim and ensuring you understand your rights. Their expertise is invaluable during this challenging time.
-
File a Claim: With your attorney’s help, you’ll file a claim against the carrier, ensuring that all necessary documentation is included. This process may involve detailing the incident and the compensation you’re seeking, which can cover medical expenses, lost wages, and emotional distress. It’s about getting the support you need to heal.
-
Negotiate a Settlement: Be prepared for negotiations with the airline’s insurance representatives. Understand that settlements can vary based on personal circumstances. Your lawyer will work diligently to secure a fair compensation amount for your damages, advocating for your needs and well-being.

Highlight the Role of Legal Representation in Aviation Injury Claims
When it comes to aviation injury claims, having legal representation is not just important – it’s essential. The process can feel overwhelming, especially when it comes to proving liability and navigating the complex web of regulations. This is where an experienced attorney from ResQ Legal can make a world of difference, significantly boosting your chances of a successful outcome.
Assessing the Case: Your journey begins with a thorough evaluation of your claim. An attorney will help identify all potential liable parties, including those who are responsible for overhead bin accidents, whether they are airlines, manufacturers, or maintenance providers. This step is crucial in understanding the full scope of your situation.
Gathering Evidence: Next, your attorney will collect and organize vital evidence to support your case. This includes medical records, flight data, and witness statements – all essential for establishing liability. Each piece of evidence plays a role in telling your story and ensuring your voice is heard.
Negotiating with Insurers: Navigating negotiations with the airline’s insurance company can be daunting. Your attorney will advocate for you, striving to secure fair compensation for both economic and non-economic damages, such as medical expenses and emotional distress. ResQ Legal has a proven track record of maximizing compensation while minimizing the tactics often used by insurance companies to pressure victims into accepting less than they deserve. They understand the financial burdens you may face, including overwhelming medical bills, and are committed to alleviating that stress.
Litigating if Necessary: If a fair settlement remains elusive, your attorney will stand by your side in court, fiercely advocating for your rights and interests. You won’t have to face this battle alone.
Statistics reveal that claims with attorney representation have a significantly higher success rate. In fact, studies show that victims of aviation accidents who engage legal counsel are 70% more likely to secure substantial settlements compared to those who go it alone. For instance, a recent case highlighted a victim who, with ResQ Legal’s support, received a settlement of $500,000 for injuries sustained during a hard landing. In contrast, similar cases without representation often resulted in much lower compensation.
In summary, having ResQ Legal by your side not only simplifies the claims process but also greatly enhances the likelihood of a positive outcome. Beyond legal expertise, the firm offers emotional support and resources for recovery, ensuring that you receive comprehensive care throughout your legal journey. You deserve to feel supported and understood every step of the way.

Conclusion
Understanding the complexities surrounding overhead bin accidents is crucial for all travelers. These incidents can lead to serious injuries, and they underscore the shared responsibilities of both airlines and passengers. By recognizing the potential for legal recourse under the Montreal Convention, individuals can empower themselves to advocate for their rights and seek the compensation they deserve for their suffering.
Throughout this article, we’ve explored key points, including:
- The alarming statistics of overhead bin injuries
- The legal obligations of airlines to ensure safety
- The essential steps victims should take to pursue compensation
It’s vital to document incidents, seek medical attention, and engage legal representation. These actions can significantly enhance the likelihood of a successful claim, providing a pathway to healing.
Ultimately, awareness and preparation are paramount when navigating the aftermath of an overhead bin accident. By understanding the responsibilities of both parties and the legal avenues available, individuals can take informed steps toward recovery. Prioritizing safety and seeking assistance when needed is imperative, ensuring that the rights of passengers are upheld in the face of such distressing incidents.
Frequently Asked Questions
What are overhead bin accidents?
Overhead bin accidents occur when luggage or other items fall from aircraft overhead compartments, potentially causing harm to individuals.
When do overhead bin incidents typically happen?
These incidents can occur during various phases of a flight, including boarding, turbulence, or disembarking.
How common are overhead bin accidents?
Statistics indicate that around 10,000 travelers worldwide suffer head trauma from falling luggage each year.
What types of injuries can result from overhead bin accidents?
Victims of overhead bin accidents may face serious injuries such as concussions, fractures, and soft tissue injuries that can persist long after the incident.
Can you provide an example of an overhead bin accident?
One example involves an individual who suffered severe injuries when an overhead compartment burst open during turbulence, leading to a significant claim against the airline.
Who is typically held responsible for overhead bin accidents?
Airlines are often seen as responsible for overhead bin accidents, especially when negligence is involved.
What legal framework supports travelers affected by overhead bin accidents?
The Montreal Convention provides a framework that allows travelers to seek compensation for injuries sustained during flights, including those caused by dropped luggage.
What should you do if you are affected by an overhead bin accident?
It is essential to act quickly by reporting the incident, documenting your injuries, and seeking assistance to explore your options for compensation.

Emery Brett Ledger brings more than 27 years of experience to personal injury law. He founded & led The Ledger Law Firm in securing over $100 million in compensation for clients with life-altering injuries & complex claims. Licensed in California, Texas, & Washington, Emery earned his law degree from Pepperdine University School of Law. His practice areas include car & truck accidents, wrongful death, catastrophic injuries, maritime claims, & mass tort litigation. He has been recognized by The National Trial Lawyers’ Top 100, Mass Tort Trial Lawyers Top 25, and America’s Top 100 Personal Injury Attorneys. Emery also received the 2025 Elite Lawyer Award & holds a perfect 10.0 Avvo rating with Platinum Client Champion status.