Introduction
Navigating the aftermath of an aviation incident can be overwhelming, and understanding how to communicate effectively with airline adjusters is a crucial step in this journey. These professionals, who evaluate claims, wield significant influence over the compensation victims receive. This makes it essential for claimants to approach these discussions with care and awareness. Unfortunately, many individuals inadvertently undermine their own cases by falling into common communication traps.
What are these pitfalls, and how can victims ensure their statements protect their rights? This article explores the vital strategies for engaging with airline adjusters, shedding light on what to avoid saying in order to safeguard one’s claims and enhance the likelihood of a positive outcome. Together, we can navigate this challenging process with confidence and clarity.
Define Airline Adjusters and Their Role in Claims
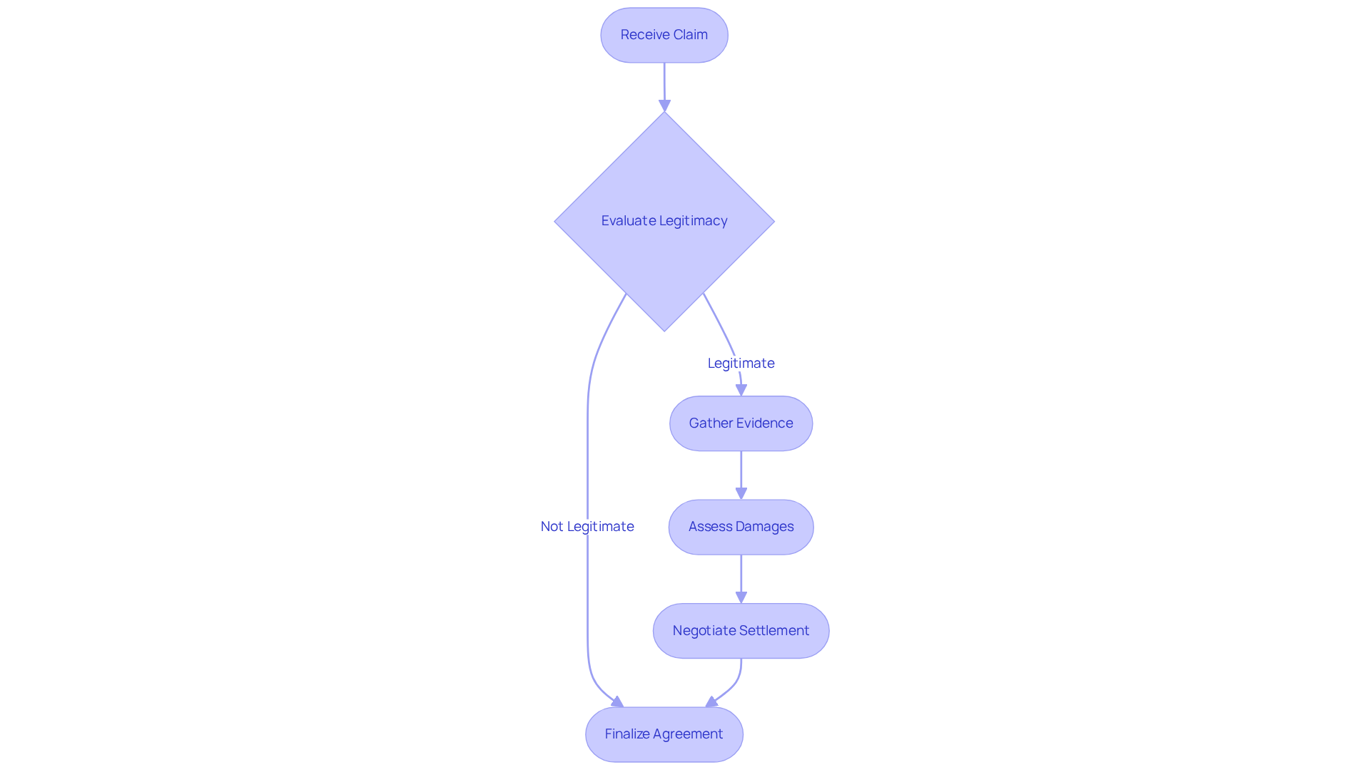
Aviation specialists play a crucial role in the aftermath of aviation incidents, serving as knowledgeable allies for those affected. These individuals, employed by insurance firms, are tasked with examining and assessing reports stemming from events like aircraft accidents and in-flight injuries. Their responsibilities include evaluating the legitimacy of claims, determining the extent of damages, and negotiating agreements with applicants. To make informed decisions about compensation, claims professionals carefully gather evidence, such as witness statements, medical records, and accident reports.
Understanding the role of airline evaluators is essential for victims of aviation incidents. Their assessments can significantly influence the outcomes of claims and the compensation awarded to victims and their families. For instance, in cases where medical evidence is vital, evaluators often rely on comprehensive reports to substantiate claims, especially when physical injuries lead to substantial medical expenses and lost income.
Statistics reveal that airline representatives manage thousands of claims each year, with many resulting in settlements that reflect the severity of the injuries sustained. This underscores the importance of presenting a well-documented claim to secure fair compensation. Victims should recognize that the can vary greatly based on the evidence provided, making it essential to approach the process with a clear understanding of what to include and what to leave out. By doing so, they can navigate this challenging journey with greater confidence and hope.

Identify Common Missteps in Communication with Adjusters
Miscommunication with airline representatives can create significant hurdles for those seeking justice, especially when considering [what not to say to airline adjuster legal options](https://1866hirejoe.com/blog/avoid-these-common-mistakes-when-communicating-with-the-insurance-adjuster) after an incident. It’s important to recognize that even a small acknowledgment of fault can lead to reduced compensation. When you say things like ‘I’m fine’ or ‘It could have been worse,’ it might seem like you’re , which can result in lower settlement offers. Additionally, bringing up past medical issues without a clear strategy can give evaluators reasons to dismiss your claims, as they may argue that these prior conditions contributed to your current situation.
Speculative comments about the accident or your future care can further complicate matters. Evaluators often look for ways to downplay the seriousness of your injuries, which can be disheartening. Statistics show that miscommunication with adjusters is a leading cause of claim denials, underscoring the need for careful and thoughtful dialogue.
To safeguard your rights, it’s crucial to stick to the basic facts during conversations. It is important to know what not to say to airline adjuster legal options, so avoid giving recorded statements without legal counsel and seek guidance from experienced attorneys to navigate these discussions effectively. After experiencing misconduct or harm from an airline, follow these essential steps:
- Report the incident right away
- Document every detail
- Reach out for [legal support from ResQ Legal](https://resq.com)
Keeping a personal harm journal can be incredibly helpful in accurately recording your experience. This ensures that you present a coherent narrative that strengthens your case. Remember, ‘What you convey to evaluators about the severity of your harm directly influences settlement proposals.’ So, it’s vital to communicate with care and thoughtfulness.

Explore Legal Implications of Statements to Adjusters
When it comes to aviation accident cases, the statements made to airline representatives can have a profound impact on the outcome. It’s crucial to understand that even a small admission of fault or vague comments about injuries can be used against you by insurance companies, potentially leading to denied claims or lower settlement offers. Legal experts emphasize that these evaluators are skilled at drawing out information that could weaken your case, which can feel overwhelming in an already stressful situation.
Consider this: a case study showed how an applicant’s admission of minor fault resulted in a significant reduction in their settlement. This example highlights the risks involved and the emotional toll it can take on victims and their families. It’s essential to approach these discussions with caution and be aware of what not to say to airline adjuster legal options while seeking legal advice beforehand. Understanding what not to say to airline adjuster legal options can empower you to navigate this challenging process more effectively and protect your rights.
Remember, airlines have a legal duty as common carriers to ensure passenger safety. You deserve to have your voice heard and . Seeking guidance can be a transformative step towards reclaiming your peace of mind and moving forward after a traumatic experience.

Provide Best Practices for Communicating with Adjusters
Navigating the claims process after an accident can feel overwhelming, especially when communicating with airline representatives. It’s crucial for claimants to approach this situation with care and support. First and foremost, always consult with an attorney about what not to say to airline adjuster legal options before discussing any details of your claim. This step is vital; it protects you by guiding you on what not to say to airline adjuster legal options that could inadvertently harm your case.
Next, focus on the facts. Speculating about the accident or your injuries can lead to misunderstandings that only add to your stress. Keeping a detailed record of all communications is also essential. Note down dates, times, and the names of the adjusters you speak with. This information can be invaluable later on.
As you engage with representatives, remember to be polite yet assertive. Clear and concise statements help prevent misinterpretation, ensuring your voice is heard. Lastly, be cautious about what not to say to airline adjuster legal options, especially when signing any documents or consenting to recorded statements without legal counsel. These actions can have lasting effects on your case, and it’s important to protect your interests.
By following these guidelines, you can safeguard your well-being and significantly improve your chances of receiving fair compensation. In fact, statistics show that individuals with legal representation are three times more likely to secure compensation compared to those who navigate this process alone. This underscores the importance of having during such challenging times.

Conclusion
Navigating the complexities of communication with airline adjusters can feel overwhelming for anyone involved in an aviation incident. It’s crucial to recognize how certain statements can profoundly impact claims and compensation outcomes. By being mindful of what to say and what to avoid, victims can significantly enhance their chances of receiving fair treatment and the compensation they deserve for their injuries.
Throughout this journey, key points emerge that highlight the importance of:
- Presenting well-documented claims
- Steering clear of admissions of fault
- Maintaining clear communication
Missteps, like speculating about injuries or discussing past medical conditions without a thoughtful strategy, can jeopardize the success of a claim. Legal experts emphasize the necessity of consulting with attorneys before engaging with adjusters, ensuring that rights are protected and that every statement made is strategically sound.
Ultimately, the claims process can be daunting, but equipping oneself with the right knowledge and support can truly make a world of difference. It’s essential to approach conversations with airline adjusters thoughtfully and to seek professional guidance whenever necessary. By doing so, claimants can navigate this challenging landscape more effectively and advocate for their rights with confidence.
Frequently Asked Questions
What are airline adjusters and what is their role?
Airline adjusters are aviation specialists employed by insurance firms who examine and assess reports related to aviation incidents, such as aircraft accidents and in-flight injuries. They evaluate the legitimacy of claims, determine the extent of damages, and negotiate agreements with claimants.
How do airline adjusters assess claims?
Airline adjusters assess claims by carefully gathering evidence, which includes witness statements, medical records, and accident reports. This information helps them make informed decisions about compensation.
Why is it important for victims to understand the role of airline evaluators?
Understanding the role of airline evaluators is crucial for victims because their assessments can significantly influence the outcomes of claims and the compensation awarded to victims and their families.
What types of evidence do airline adjusters rely on for claims?
Airline adjusters often rely on comprehensive reports, especially when medical evidence is vital to substantiate claims related to physical injuries, medical expenses, and lost income.
How many claims do airline representatives manage each year?
Airline representatives manage thousands of claims each year, many of which result in settlements that reflect the severity of the injuries sustained.
What should victims do to secure fair compensation?
Victims should present a well-documented claim to secure fair compensation, as the evaluators’ assessments can vary greatly based on the evidence provided. Understanding what to include in the claim is essential for navigating the process effectively.

Emery Brett Ledger brings more than 27 years of experience to personal injury law. He founded & led The Ledger Law Firm in securing over $100 million in compensation for clients with life-altering injuries & complex claims. Licensed in California, Texas, & Washington, Emery earned his law degree from Pepperdine University School of Law. His practice areas include car & truck accidents, wrongful death, catastrophic injuries, maritime claims, & mass tort litigation. He has been recognized by The National Trial Lawyers’ Top 100, Mass Tort Trial Lawyers Top 25, and America’s Top 100 Personal Injury Attorneys. Emery also received the 2025 Elite Lawyer Award & holds a perfect 10.0 Avvo rating with Platinum Client Champion status.