Introduction
Many individuals face the daunting challenge of aviophobia, a crippling fear of flying that can severely limit their ability to travel and fully embrace life. This emotional battle is not merely a personal struggle; it often calls for the guidance of a fear of flying injury attorney in New York. These dedicated professionals specialize in the intricate world of aviation law, striving to secure justice for those who suffer. As these compassionate legal advocates work tirelessly to provide support and compensation for their clients’ distress, a vital question emerges: how can they truly connect the legal frameworks with the emotional turmoil their clients experience?
Define Fear of Flying Injury Attorney
A fear of flying injury attorney New York is dedicated to helping those who suffer from the emotional turmoil of aviophobia, or fear of flying. These compassionate legal professionals, such as a fear of flying injury attorney in New York, understand the complexities of aviation law and are here to support you in seeking the compensation you deserve for the distress caused by traumatic flight experiences or even the mere thought of flying.
Imagine feeling paralyzed by anxiety every time you think about boarding a plane. This fear can deeply impact your quality of life, limiting your ability to travel and enjoy life’s adventures. Statistics reveal that around 25 million people in the U.S. grapple with some form of flying-related anxiety, highlighting just how widespread this struggle is.
At ResQ Legal, our team of skilled aviation injury lawyers is committed to advocating for your rights. We believe that everyone deserves justice, especially when emotional suffering is involved. Our approach includes:
- Gathering evidence
- Consulting with mental health professionals
- Negotiating with airlines or insurance companies
to ensure you receive the appropriate compensation for your pain.
We’ve seen firsthand how effective representation can lead to significant settlements, transforming lives and alleviating the burdens of those affected by aviophobia. You don’t have to face this journey alone; we’re here to provide the specialized support you need to navigate these unique challenges.

Contextualize the Role in Aviation Law
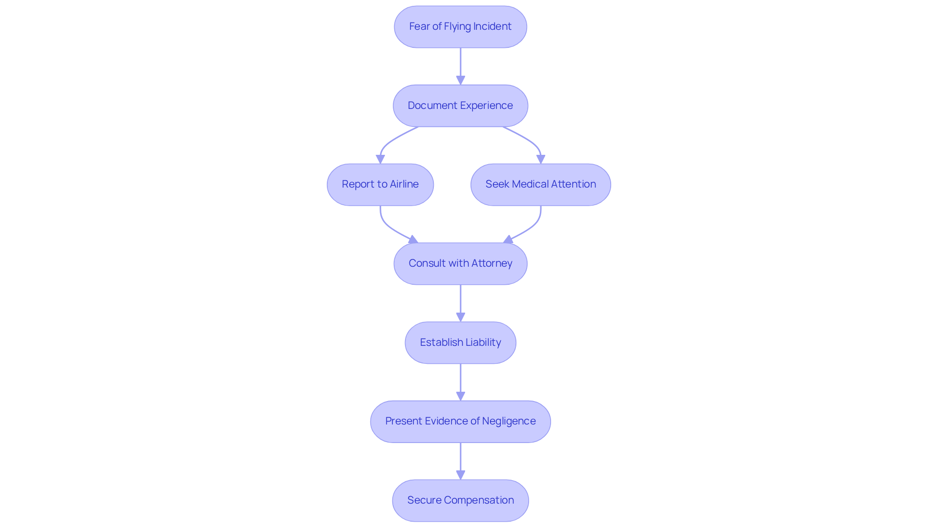
The role of a fear of flying injury attorney in New York is crucial in navigating the complex world of aviation law, which encompasses air travel regulations, passenger rights, and liability issues. This field is not just about rules; it’s about people – those who experience fear and anxiety when flying. When a passenger faces severe anxiety or trauma related to air travel, they may need the assistance of a fear of flying injury attorney in New York to skillfully maneuver through these legal frameworks to establish liability. This often means showing that the airline failed to provide the necessary support or safety measures that could have eased the passenger’s fears.
After such an incident, it’s vital for victims to take immediate steps. Documenting their experience, reporting the incident to airline officials, and seeking medical attention if needed are all important actions. Emotional distress claims can significantly influence liability outcomes, highlighting the importance of presenting compelling evidence of the airline’s negligence, which a fear of flying injury attorney in New York can help facilitate. Understanding the nuances of aviation law is essential for these legal professionals, as it empowers them to effectively advocate for their clients and secure the compensation they deserve for their suffering.
In this journey from fear to recovery, having a compassionate attorney by your side can make all the difference.

Highlight Key Qualifications and Expertise
For many, the fear of flying can feel like an insurmountable barrier, impacting not just travel plans but overall quality of life. A fear of flying injury attorney in New York is more than just a legal expert; they are a compassionate ally who understands the emotional turmoil that comes with this fear. Typically, these attorneys hold a law degree with a focus on aviation or personal injury law, but their true strength lies in their ability to empathize with their clients. They possess a deep understanding of aviation regulations and have experience managing mental injury claims, which is crucial for those grappling with anxiety.
These dedicated lawyers often collaborate with mental health professionals, recognizing the importance of a holistic approach to healing. They understand mental evaluations and therapies for anxiety disorders, which allows them to support their clients effectively. Successful attorneys in this field not only exhibit strong communication skills but also a genuine empathy that helps articulate their clients’ emotional struggles to judges and juries. Their ability to weave together regulatory knowledge with the emotional nuances of fear of flying is what sets them apart.
Statistics reveal just how vital this expertise is. Mental injury claims can average around $67,400 in direct compensation, with total costs soaring to $250,000 when factoring in productivity loss and other related expenses. As mental health claims are expected to rise significantly by 2030, the need for attorneys who can adeptly navigate both the judicial and psychological landscapes becomes increasingly clear. This dual focus not only enhances the likelihood of favorable outcomes but also ensures that individuals receive the comprehensive support they need on their journey to recovery.

Explain How Attorneys Assist Clients
[[[[[[[[[[[[Fear of flying injury attorneys in New York](https://resq.com)](https://resq.com)](https://resq.com)](https://resq.com)](https://resq.com)](https://resq.com)](https://resq.com)](https://resq.com)](https://resq.com)](https://resq.com)](https://resq.com)](https://resq.com) understand the deep emotional struggles faced by those who dread flying. They begin their journey by carefully evaluating each case, ensuring that every individual feels heard and supported. By gathering essential documentation and consulting with mental health experts, they work to build a strong foundation for each claim, recognizing the unique challenges their clients face.
Navigating the complexities of rights and the [[[[[[[[[[[[legal process can be overwhelming](https://resq.com/10-key-questions-to-ask-your-aviation-injury-lawyer-about-legal-options/)](https://resq.com/10-key-questions-to-ask-your-aviation-injury-lawyer-about-legal-options/)](https://resq.com/10-key-questions-to-ask-your-aviation-injury-lawyer-about-legal-options/)](https://resq.com/10-key-questions-to-ask-your-aviation-injury-lawyer-about-legal-options/)](https://resq.com/10-key-questions-to-ask-your-aviation-injury-lawyer-about-legal-options/)](https://resq.com/10-key-questions-to-ask-your-aviation-injury-lawyer-about-legal-options/)](https://resq.com/10-key-questions-to-ask-your-aviation-injury-lawyer-about-legal-options/)](https://resq.com/10-key-questions-to-ask-your-aviation-injury-lawyer-about-legal-options/)](https://resq.com/10-key-questions-to-ask-your-aviation-injury-lawyer-about-legal-options/)](https://resq.com/10-key-questions-to-ask-your-aviation-injury-lawyer-about-legal-options/)](https://resq.com/10-key-questions-to-ask-your-aviation-injury-lawyer-about-legal-options/)](https://resq.com/10-key-questions-to-ask-your-aviation-injury-lawyer-about-legal-options/), especially when dealing with emotional suffering stemming from breaches of contract, negligence, or civil rights violations. These attorneys stand by their clients, guiding them through each step, offering not just legal expertise but also emotional support. They help individuals manage their fears and anxieties related to flying, fostering a sense of safety and understanding.
As the legal journey unfolds, these compassionate advocates negotiate settlements with airlines or insurance companies, ensuring that their clients receive fair compensation for their pain. By prioritizing their clients’ needs, fear of flying injury attorneys in New York play a vital role in helping individuals reclaim their confidence and ability to travel, transforming fear into empowerment.

Conclusion
For those grappling with a fear of flying, a specialized injury attorney in New York can be a beacon of hope. These dedicated professionals not only navigate the intricate legal landscape but also understand the emotional turmoil that accompanies aviophobia. They empower their clients, ensuring they receive the justice and compensation they deserve for the distress caused by traumatic flying experiences.
This article has illuminated the multifaceted expertise of fear of flying injury attorneys. Their deep knowledge of aviation law, combined with a compassionate approach to mental health claims, sets them apart. By collaborating with mental health professionals and gathering essential evidence, these attorneys guide clients through the complexities of their cases, advocating for their rights while fostering a sense of safety and understanding.
Ultimately, the role of fear of flying injury attorneys transcends mere legal representation; they become vital allies on the journey toward recovery and empowerment. For anyone struggling with this fear, reaching out to a specialized attorney can be the first courageous step toward reclaiming the joy of travel and breaking free from the barriers that fear imposes on life.
Frequently Asked Questions
What is a fear of flying injury attorney?
A fear of flying injury attorney specializes in helping individuals who suffer from aviophobia, or fear of flying, by providing legal support to seek compensation for the emotional distress caused by traumatic flight experiences or the anticipation of flying.
How common is fear of flying in the U.S.?
Approximately 25 million people in the U.S. experience some form of flying-related anxiety, indicating that it is a widespread issue.
What services do fear of flying injury attorneys provide?
Fear of flying injury attorneys offer services such as gathering evidence, consulting with mental health professionals, and negotiating with airlines or insurance companies to ensure clients receive appropriate compensation for their emotional pain.
Why is it important to have specialized legal support for fear of flying?
Specialized legal support is important because it helps individuals navigate the complexities of aviation law and provides advocacy for their rights, particularly when dealing with emotional suffering related to flying anxiety.
How can a fear of flying injury attorney help improve a client’s situation?
A fear of flying injury attorney can lead to significant settlements that help alleviate the burdens associated with aviophobia, transforming lives by providing the necessary support and compensation for those affected.
List of Sources
- Define Fear of Flying Injury Attorney
- Fear of flying: New polling suggests 74% admit to at least some nerves – The Points Guy (https://thepointsguy.com/news/fear-of-flying-2026-survey)
- Aviation incidents amplify fear of flying, but therapy helps people reclaim the skies (https://apa.org/monitor/2025/09/aviophobia-fear-flying)
- Fear of Flying Statistics 2026: Prevalence, Demographics & Treatment Data (https://phobia.aero/articles/fear-of-flying-statistics-2026)
- Fear of Flying: 2024 Statistics | Stratos Jet Charters, Inc. (https://stratosjets.com/blog/fear-of-flying-statistics-trends-facts)
- Fear of flying: A new legal Frontier (https://dailyjournal.com/article/381946-fear-of-flying-a-new-legal-frontier)
- Contextualize the Role in Aviation Law
- US House committees approve sweeping aviation safety reforms (https://reuters.com/world/us/us-house-panel-approves-bill-require-military-collision-prevention-technology-2026-03-26)
- US House Committees Approve Sweeping Aviation Safety Reforms (https://usnews.com/news/us/articles/2026-03-26/us-house-panel-approves-bill-to-require-military-collision-prevention-technology)
- Democrat senators push bill forcing airlines to provide cash compensation for long flight delays (https://foxbusiness.com/politics/democrat-senators-push-bill-forcing-airlines-provide-cash-compensation-long-flight-delays)
- New airline passenger rights explained, with effective dates (https://pirg.org/edfund/resources/new-airline-passenger-rights-explained-with-effective-dates)
- Highlight Key Qualifications and Expertise
- Mental injury on the job: Emerging legislative efforts to compensate workplace trauma (https://reuters.com/legal/legalindustry/mental-injury-job-emerging-legislative-efforts-compensate-workplace-trauma–pracin-2026-03-26)
- Workplace Injury and Mental Health Outcomes – PMC (https://pmc.ncbi.nlm.nih.gov/articles/PMC11826355)
- The Value Of Psychological Evaluations In Personal Injury Cases • Healthier Minds • California (https://healthierminds.com/blog/the-value-of-psychological-evaluations-in-personal-injury-cases)
- Effectiveness of interventions for psychological distress following traumatic injury: A systematic review (https://sciencedirect.com/science/article/abs/pii/S0020138324008349)
- Mental Injury Claims Hit $1B: 5 Years Ahead of Schedule | InCheq (https://incheq.com.au/insights/australias-1-billion-reality-check-mental-injury-claims-crisis.html)
- Explain How Attorneys Assist Clients
- ‘Fear of Flying Clinic’ helps anxious travelers back into the skies (https://houstonpublicmedia.org/npr/2026/02/24/nx-s1-5724217/fear-of-flying-clinic-helps-anxious-travelers-back-into-the-skies)
- Personal Injury Claim Statistics | Probinsky & Cole (https://probinskylaw.com/2020/06/personal-injury-claim-statistics)
- 2026 Personal Injury Law Statistics: What the Data Reveals (https://clio.com/blog/personal-injury-law-statistics)
- Personal Injury Law Statistics and Industry Trends for 2026 (https://casepeer.com/blog/personal-injury-statistics)
- Fear of flying: A new legal Frontier (https://dailyjournal.com/article/381946-fear-of-flying-a-new-legal-frontier)

Emery Brett Ledger brings more than 27 years of experience to personal injury law. He founded & led The Ledger Law Firm in securing over $100 million in compensation for clients with life-altering injuries & complex claims. Licensed in California, Texas, & Washington, Emery earned his law degree from Pepperdine University School of Law. His practice areas include car & truck accidents, wrongful death, catastrophic injuries, maritime claims, & mass tort litigation. He has been recognized by The National Trial Lawyers’ Top 100, Mass Tort Trial Lawyers Top 25, and America’s Top 100 Personal Injury Attorneys. Emery also received the 2025 Elite Lawyer Award & holds a perfect 10.0 Avvo rating with Platinum Client Champion status.