Introduction
Navigating the complexities of an airline claim can feel overwhelming, especially when you’re faced with the tough choice of whether to provide a recorded statement. It’s essential to grasp the legal obligations and potential risks tied to these statements, particularly if you’re seeking compensation after an aviation incident. This guide takes you through the intricacies of recorded statements, emphasizing the importance of consulting with a legal professional and preparing thoughtfully to safeguard your interests. But what if that recorded statement unintentionally jeopardizes your claim? Delving into this question uncovers the delicate balance between being cooperative and protecting yourself during the claims process.
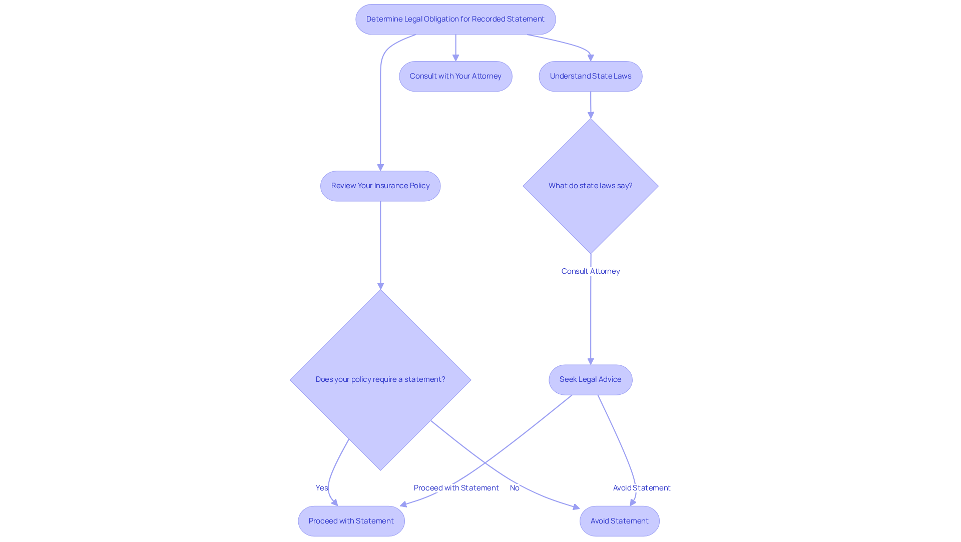
Determine Your Legal Obligation to Provide a Recorded Statement
Before you consider the question of , it’s really important to understand your . You might feel a bit overwhelmed, but know that typically, you aren’t required to provide a to the company of the party at fault. However, if you’re filing a claim with your own insurance company, there might be a contractual obligation to do so. Let’s break this down together:
- : Take a moment to look over your policy. It’s crucial to check for any . Many policies include a cooperation clause that may ask you to provide a declaration.
- : Laws about recorded declarations can vary from state to state. It’s worth your time to research your state’s regulations or chat with an attorney to fully grasp your rights and obligations.
- : If you have legal representation, reach out to your attorney. They’re there to help you navigate this process and ensure you don’t jeopardize your claim by sharing unnecessary or potentially harmful information.
It’s essential to remember that while insurance providers might suggest that I should give a recorded statement to airline claim, I’m not legally obligated to do so. They often request documented accounts shortly after an accident, which can feel a bit pressuring. That’s why seeking is so important. The representative has thirty (30) days to accept or reject your request, and providing incorrect information in an audio account could lead to legal issues. So, it’s wise to approach this process with care. Even if you don’t plan to submit a request, it’s still a good idea to inform your insurance company about the accident.

Evaluate the Risks of Giving a Recorded Statement
Submitting a documented account can put your claim at risk, and it’s important to understand the involved. Let’s explore some key considerations together:
- Misinterpretation: It’s all too easy for your words to be taken out of context or misunderstood, which can lead to confusion about what really happened. Insurance adjusters might ask , making it crucial to be cautious in your responses.
- Inconsistencies: If your account doesn’t line up with other evidence, like police reports or medical records, it could weaken your case. often look for discrepancies to challenge claims, so consistency is key. Remember, many injuries can take time to show up, and early statements might not reflect your true condition if symptoms worsen later.
- : Even if you don’t mean to, saying something like you didn’t see another vehicle can be used against you. Such statements can shift blame and due to comparative negligence laws, which can feel incredibly unfair.
- : Insurance adjusters may use tactics to draw out damaging comments. They might interrupt or steer conversations in a way that leads to vague answers, which can undermine your credibility in court.
- Permanent Record: Once your statement is recorded, it becomes part of the official claim file, making it hard to change or retract any inaccuracies. This permanence can be a burden if your situation evolves or if new symptoms arise later.
Importantly, you’re not legally required to answer the question of whether you should give a to the airline claim or the other party’s insurance company. Given these risks, it’s vital to carefully consider the potential consequences before agreeing to share your account. Consulting with a can help protect your interests and ensure your rights are upheld throughout the .

Consult with an Attorney for Expert Guidance
Before you share a , it’s crucial to consult with a lawyer who specializes in matters, like those at . This step can make a significant difference in your journey. Here’s how to navigate this process effectively:
- Schedule a Consultation: Reach out to a qualified attorney to discuss your case and the potential consequences of providing a recorded account. It’s important to remember that when considering whether I should give a , you’re not legally obligated to provide a statement to the other party’s insurer.
- Prepare Questions: Come prepared with specific inquiries about your rights, the risks involved, and the best strategies for handling your situation. This preparation can empower you.
- Follow Legal Advice: Your attorney will offer personalized guidance tailored to your unique circumstances, helping you decide whether to proceed with the declaration or to decline it. Be cautious, as adjusters may ask leading questions that could trap you into making damaging statements.
- Understand Your Rights: An attorney will , ensuring you feel informed and confident before making any decisions. Remember, when considering if I should to airline claim, it can have serious implications, as it may be used against you by insurance companies.
- Safeguard Your Interests: With the support of ResQ Legal, you can navigate this process more effectively, minimizing the risk of jeopardizing your case. Additionally, keeping thorough records of all expenses related to the aviation accident is vital for substantiating your claims.
Consulting a lawyer before providing a documented account can profoundly impact the outcome of your case. Reach out to ResQ Legal today for a , and let us help you avoid common pitfalls during this critical phase.

Prepare Effectively for Your Recorded Statement
When considering whether I should give a to the , effective preparation is not just important – it’s essential. You might be feeling overwhelmed, but can make a world of difference. Here’s how to navigate this process with care and confidence:
- Gather Documentation: Start by collecting all the you have – accident reports, , and any communication with the . This foundational information is crucial for and can help ease some of the stress you might be feeling.
- Review Your Account: Take some time to familiarize yourself with the details of the incident. Consistency in what you say is vital; discrepancies can shake your credibility and add to your anxiety. Remember, you’re not alone in this – many have faced similar challenges.
- Practice Your Responses: It can be helpful to with a trusted friend or your attorney. This practice not only helps you articulate your thoughts clearly but also builds your confidence. You deserve to feel prepared and secure.
- Stay Calm and Composed: During the declaration, give yourself permission to take your time. Thoughtful responses are key. If you’re unsure about something, it’s perfectly okay to acknowledge that. You’re doing your best, and that’s what matters.
- Limit Information: Focus on providing only the necessary and relevant details related to your statement. Avoid sharing opinions or assumptions about fault; these can complicate your case and add to your stress. Keep it simple and straightforward.
- Request a Break if Needed: If you start to feel overwhelmed, don’t hesitate to ask for a brief pause. Taking a moment to gather your thoughts can help maintain clarity, which is essential for delivering an effective statement.
By preparing thoroughly, you’re not just enhancing your ability to present your case; you’re also taking a significant step in throughout the claims process, particularly when considering whether I should give a recorded statement to airline claim. Remember, it’s okay to seek support and take care of yourself during this journey.

Conclusion
Deciding whether to provide a recorded statement for an airline claim is a significant choice that deserves your careful thought. The legal landscape surrounding these statements can be complex, and while insurance companies may push for compliance, it’s crucial to understand that sharing such statements can come with serious risks.
As we reflect on this topic, it’s important to recognize the potential challenges. Reviewing your insurance policy, grasping state laws, and seeking advice from an attorney can make a world of difference. Misinterpretations, inconsistencies with other evidence, and the unintentional admission of fault are all pitfalls that could jeopardize your claim and lead to outcomes you wouldn’t want.
Ultimately, the choice to provide a recorded statement is not one to be made lightly. Engaging with an attorney can offer you invaluable support and help protect your rights during the claims process. By preparing thoroughly and understanding the implications of your statements, you can approach this complicated situation with greater confidence and clarity. Remember to prioritize your interests and seek professional advice, ensuring that your decisions are informed and truly support your case.
Frequently Asked Questions
Am I legally obligated to provide a recorded statement to an airline claim?
Typically, you are not required to provide a documented account to the company of the party at fault. However, if you are filing a claim with your own insurance company, there may be a contractual obligation to do so.
What should I review before deciding to give a recorded statement?
You should review your insurance policy to check for any requirements regarding documented accounts, as many policies include a cooperation clause that may ask you to provide a declaration.
How do state laws affect my obligation to provide a recorded statement?
Laws regarding recorded declarations can vary by state. It is advisable to research your state’s regulations or consult with an attorney to fully understand your rights and obligations.
Why is it important to consult with an attorney before giving a recorded statement?
Consulting with an attorney is important because they can help you navigate the process and ensure you do not jeopardize your claim by sharing unnecessary or potentially harmful information.
What should I do if I feel pressured to provide a recorded statement?
It is essential to remember that while insurance providers may suggest giving a recorded statement, you are not legally obligated to do so. Seeking legal advice can help you manage the pressure from insurance representatives.
What happens if I provide incorrect information in a recorded statement?
Providing incorrect information in a recorded statement could lead to legal issues, which is why it is wise to approach the process with care.
Should I inform my insurance company about the accident even if I don’t plan to submit a request?
Yes, it is still a good idea to inform your insurance company about the accident, even if you don’t plan to submit a request for a recorded statement.
List of Sources
- Determine Your Legal Obligation to Provide a Recorded Statement
- Providing Statements to Insurance After an Ohio Car Accident (https://knrlegal.com/car-accident-lawyer/providing-statements-to-insurance-after-accident)
- Should I Give the Insurance Company a Recorded Statement? | Open 24/7 (https://shookandstone.com/faqs/should-i-give-the-insurance-company-a-recorded-statement)
- Do I Need to Give a Recorded Statement for my Insurance Claim? – (https://rvatriallawyers.com/should-i-give-a-recorded-statement-to-my-insurance)
- My Own Insurance Company Wants a Recorded Statement (https://kogan-disalvo.com/florida-car-accident-lawyer/my-own-insurance-company-wants-a-recorded-statement-what-should-i-do)
- Should I Give a Recorded Statement to an Insurance Company? (https://carusolaw.com/should-i-give-a-recorded-statement-to-an-insurance-company)
- Evaluate the Risks of Giving a Recorded Statement
- The Dangers of Providing a Recorded Statement to the Insurance Company (https://protectingyou.com/blog/the-dangers-of-providing-a-recorded-statement-to-the-insurance-company)
- Why You Should Never Give a Recorded Statement After an Accident in California – Kevin A. Lipeles Esq. | Lipeles Law Group (https://kallaw.com/why-you-should-never-give-a-recorded-statement-after-an-accident-in-california)
- How Recorded Statements Can Damage Your Personal Injury Case (https://brandonjbroderick.com/how-recorded-statements-can-damage-your-personal-injury-case)
- Think Twice Before Giving a Recorded Statement to Insurance (https://vancelawfirm.com/blog/alabama-personal-injury-attorney-why-you-should-think-twice-before-giving-a-recorded-statement-to-an-insurance-adjuster)
- Think Twice Before Giving a Recorded Statement After a Car Accident | Law Office of Scott Righthand | Car Accident Attorney Bay Area (https://righthandfirm.com/think-twice-before-giving-a-recorded-statement-after-a-car-accident)
- Consult with an Attorney for Expert Guidance
- Should I Give a Recorded Statement to an Insurance Company? Why Consulting with an Attorney First is Crucial (https://ryanorsattilaw.com/should-i-give-a-recorded-statement-to-an-insurance-company-why-consulting-with-an-attorney-first-is-crucial)
- Recorded statements: A trap for the unwary (https://allenandallen.com/blog/the-recorded-statement)
- Rhode Island Car Accident Lawyer – Marasco & Nesselbush (https://m-n-law.com/blog/should-i-give-a-recorded-statement-to-the-insurance-adjuster)
- What Should You Do After an Aviation Crash? (https://corywatson.com/blog/what-should-you-do-after-an-aviation-crash)
- Prepare Effectively for Your Recorded Statement
- How to Prepare for a Recorded Statement with the Other Driver’s Insurance Company (https://facchettilaw.com/blog/how-to-prepare-for-a-recorded-statement-with-the-other-drivers-insurance-company)
- Should I Give a Recorded Statement to Insurance? (https://catastrophicinjuryattorneys.com/recorded-statement-to-insurance)
- Viewpoint: When Taking Recorded Statements, Get the Facts Early (https://claimsjournal.com/news/national/2023/12/01/320687.htm)
- Tips for Taking Recorded Statements, CLM Magazine: Swift Currie (https://swiftcurrie.com/newsroom-publications-the-art-and-science-of-taking-recorded-statements-clm-magazine)
- The art and science of recorded statements for liability claims | Sedgwick (https://sedgwick.com/blog/the-art-and-science-of-recorded-statements-for-liability-claims)

Emery Brett Ledger brings more than 27 years of experience to personal injury law. He founded & led The Ledger Law Firm in securing over $100 million in compensation for clients with life-altering injuries & complex claims. Licensed in California, Texas, & Washington, Emery earned his law degree from Pepperdine University School of Law. His practice areas include car & truck accidents, wrongful death, catastrophic injuries, maritime claims, & mass tort litigation. He has been recognized by The National Trial Lawyers’ Top 100, Mass Tort Trial Lawyers Top 25, and America’s Top 100 Personal Injury Attorneys. Emery also received the 2025 Elite Lawyer Award & holds a perfect 10.0 Avvo rating with Platinum Client Champion status.