Introduction
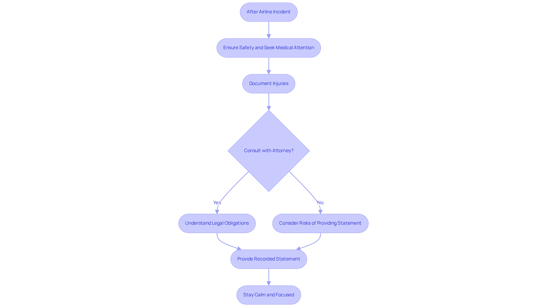
Navigating the aftermath of an airline incident can feel overwhelming, especially when you’re faced with the tough choice of whether to provide a recorded statement. This decision carries a lot of weight; it can either speed up the claims process or complicate things if not approached with care. With so much at stake and the risk of misinterpretation hanging in the air, you might be wondering: is it really necessary to give a recorded statement in an airline lawsuit? It’s crucial to understand both the benefits and risks involved, as this knowledge empowers you to make an informed decision that safeguards your interests and rights.
Evaluate the Necessity of a Recorded Statement
When dealing with an insurance provider or airline, it’s important to evaluate whether they’re asking for a , particularly regarding the question of . This step is crucial, as it lays the foundation for your involvement in the process. Make sure your account of the incident is clear and consistent; contradictory remarks can lead to challenges in your request and may harm your credibility.
Consider the . It could help speed up the reimbursement process. Statistics indicate that claims can be processed much faster when , giving insurers a better understanding of what happened. However, it’s essential to weigh the risks, including the chance of your words being misinterpreted or misrepresented, when deciding if I should give a recorded statement to the airline lawsuit. Since insurance adjusters are trained to extract information that might be used against you, I wonder, ? They may push for s, which can complicate your situation.
Remember, you’re not legally obligated to answer the question of when dealing with the at-fault driver’s insurance company. Knowing this can empower you as you . Before you give an account, consider taking these steps:
- Seek medical attention if needed and .
- Gather evidence related to the incident, like photos and witness information.
- Reflect on whether you feel comfortable and ready to provide a declaration without legal representation.
, such as those at , can help ensure your rights are protected and that your statements are crafted to avoid potential pitfalls. Seeking guidance from an attorney before making a declaration is a wise move to manage the complexities of the process. Additionally, be aware that and injuries may involve various legal matters, including breach of contract, negligence, or civil rights violations, which can impact your claim.

Assess Risks of Providing a Statement
Navigating the aftermath of an accident can be overwhelming, especially when that may lead to harmful outcomes during . It’s crucial to recognize that your words can be taken out of context, which raises the question: should I to the , as it could potentially jeopardize your case? Imagine the stress of knowing that any inconsistencies in your recorded account could be used against you by the opposing party, complicating your claim further. When considering whether I should to the , it’s important to note that these statements become , making it difficult to adjust your narrative later if new information arises.
Consider how you might feel when asked to provide a response. Stress and anxiety can cloud your clarity and affect the accuracy of your answers. This is why seeking guidance from a , like those at ResQ Legal, is so important when considering if I should to the . They can help you understand your rights and protect your interests, especially after experiencing or injury. Your attorney can be a guiding light, helping you navigate the complexities of your case with care and expertise.
Be mindful that insurance adjusters may request a documented account soon after your accident, which can add pressure to respond quickly. It’s essential to recognize that these accounts can distort your perspective on events, which is vital to your assertion. Remember, you’re not alone in this journey; there are professionals ready to support you every step of the way.

Consult an Aviation Accident Lawyer Before Speaking
If you’ve experienced an , it’s crucial to connect with a compassionate attorney at ResQ Legal who understands the weight of your situation. Meeting with a knowledgeable can help you navigate the complexities of your case and determine if you should give a recorded statement to the airline lawsuit. Our dedicated team specializes in , and we’re here to fight for your rights, ensuring you receive the compensation you truly deserve.
As you prepare for your meeting, consider compiling a list of . Focus on how your and consider if you should give a recorded statement to the airline lawsuit, along with the strategies they recommend for your unique circumstances. It’s also important to review any documentation related to the accident with your lawyer, ensuring that your accounts are precise and clear.
Your attorney can guide you through the various approaches regarding , particularly addressing the question of and how to handle tough questions from insurance adjusters. Remember, you have rights and legal protections available to you. You are not obligated to provide a documented account to the at-fault driver’s insurance company without understanding the potential consequences, and you might be wondering, ?
Inquire about your attorney’s experience with cases and their success rate in managing . This knowledge can significantly impact the outcome of your claim. It may also be beneficial to ask about the specific types of they specialize in, such as helicopter or private plane accidents, to ensure they are well-equipped to handle your situation.
Lastly, take the time to understand how to identify responsibility for your injuries. This understanding is vital in maximizing your compensation and moving forward on your path to recovery.

Understand Legal Implications of Recorded Statements
Understanding the that govern is crucial, as these can vary significantly. For instance, in many states, you might not be legally required to provide a recorded statement to the other party’s insurance company, but when considering whether I should give a recorded statement to airline lawsuit, you could have obligations to your own insurer under certain circumstances.
After an , your first priority should be your safety. If you need medical attention, don’t hesitate to seek it. This not only protects your health but also creates vital documentation of any injuries you may have sustained. These documented remarks can be incredibly important in court, serving as evidence that could influence the outcome of your case. Take, for example, the situation involving , where video evidence presented by the plaintiffs was crucial in showcasing the airline’s inadequate customer service, ultimately resulting in a $7,000 award.
It’s important to recognize that during a recorded account can have serious repercussions. Misinterpretations or inconsistencies can weaken your case, as seen in various where statements were used against claimants due to perceived admissions of fault or downplaying injuries.
Before answering requests for recorded statements from insurance companies, you may wonder, should I give a , so it’s wise to . Legal experts emphasize the importance of seeking guidance before making any comments, as they can help you understand the potential risks and protect your rights. This is especially critical after experiencing airline misconduct or injury, as your lawyer can assist in evaluating your situation and determining the best path forward.
Be mindful that to draw out damaging comments during recorded statements. Staying calm and composed, while keeping your responses focused on the necessary details, can help reduce the risks associated with these interactions. Remember, after an , reaching out for can be essential in navigating the complexities of your case and ensuring you receive the compensation you deserve.

Conclusion
Deciding whether to provide a recorded statement in an airline lawsuit is a significant choice that deserves thoughtful reflection. It’s important to recognize that while sharing a clear and consistent account might speed up the claims process, the dangers of misinterpretation or misrepresentation can complicate your situation in ways you might not expect. Weighing these factors is essential to ensure your rights are safeguarded during this challenging journey.
Key insights from the article emphasize the necessity of seeking legal guidance before making any statements. Consulting with a compassionate aviation accident lawyer can illuminate your rights and the potential consequences of your recorded remarks. The pressure from insurance adjusters to provide a statement can lead to unintended outcomes that may undermine your claim. Thus, having the right support and a solid understanding of your legal obligations is crucial.
Ultimately, the choice to give a recorded statement should be approached with care. It’s vital to prioritize your well-being and legal standing by gathering evidence, seeking medical attention when needed, and reaching out to legal professionals. By taking these thoughtful steps, individuals can navigate the complexities of airline lawsuits more effectively and work towards securing the compensation they truly deserve.
Frequently Asked Questions
Why is it important to evaluate the necessity of a recorded statement when dealing with an insurance provider or airline?
Evaluating the necessity of a recorded statement is crucial as it lays the foundation for your involvement in the claims process. A clear and consistent account is essential, as contradictory remarks can harm your credibility and complicate your request.
What are the potential benefits of providing a recorded statement?
Providing a recorded statement could help speed up the reimbursement process, as statistics indicate that claims can be processed much faster with clear accounts, giving insurers a better understanding of the incident.
What risks should I consider before giving a recorded statement?
Risks include the potential for your words to be misinterpreted or misrepresented. Insurance adjusters are trained to extract information that might be used against you, which can complicate your situation.
Am I legally obligated to provide a recorded statement to the at-fault driver’s insurance company?
No, you are not legally obligated to provide a recorded statement to the at-fault driver’s insurance company, which can empower you as you navigate your choices.
What steps should I take before providing a recorded statement?
Before providing a recorded statement, you should seek medical attention if needed, document any injuries, gather evidence related to the incident (like photos and witness information), and reflect on whether you feel comfortable providing a declaration without legal representation.
How can hiring a lawyer help in this situation?
Hiring a lawyer can help ensure your rights are protected and that your statements are crafted to avoid potential pitfalls. Seeking guidance from an attorney before making a declaration is advisable to manage the complexities of the process.
What legal matters could be involved in cases of airline misconduct and injuries?
Legal matters may include breach of contract, negligence, or civil rights violations, which can impact your claim.
List of Sources
- Evaluate the Necessity of a Recorded Statement
- What To Do If The Insurance Company Wants a Statement | CDH Law (https://lawcdh.com/what-do-i-do-if-the-insurance-company-wants-a-recorded-statement)
- Should You Accept The Insurance Adjuster’s Recorded Statement Request Within 24 Hours Of Your New York Auto Accident? | Personal Injury (https://napolilaw.com/article/should-you-accept-the-insurance-adjusters-recorded-statement-request-within-24-hours-of-your-new-york-auto-accident)
- My Own Insurance Company Wants A Recorded Statement – The Monsour Law Firm (https://monsourlawfirm.com/my-own-insurance-company-wants-a-recorded-statement)
- Recorded Statement: How Insurance Companies Can Use It Against You – Hartley Law TX (https://hartleylawtx.com/blog/how-insurance-companies-can-use-a-recorded-statement-against-you)
- Should You Give a Recorded Statement for Your Airline Claim? – Resq Legal (https://resq.com/should-you-give-a-recorded-statement-for-your-airline-claim)
- Assess Risks of Providing a Statement
- Tactics Insurance Adjusters Use to Frustrate Car Accident Claims (https://mccbristol.com/blog/tactics-insurance-adjusters-use-to-frustrate-car-accident-claims)
- How Recorded Statements Can Damage Your Personal Injury Case (https://brandonjbroderick.com/how-recorded-statements-can-damage-your-personal-injury-case)
- What Insurance Companies Don’t Want You to Know After an Accident (https://clewislaw.com/what-insurance-companies-dont-want-you-to-know-after-an-accident)
- Insurance Company Tactics To Deny And Devalue Injury Claims (https://richardsonlawfirmpc.com/blog/common-insurance-company-tactics-used-to-fight-and-devalue-injury-claims)
- What not to say in a recorded statement to insurance adjusters (https://abc45.com/sponsored/spotlight/what-not-to-say-in-a-recorded-statement-to-insurance-adjusters)
- Consult an Aviation Accident Lawyer Before Speaking
- Should I Give a Recorded Statement to an Insurance Company? Why Consulting with an Attorney First is Crucial (https://ryanorsattilaw.com/should-i-give-a-recorded-statement-to-an-insurance-company-why-consulting-with-an-attorney-first-is-crucial)
- Why You Need a Lawyer Before Giving a Recorded Statement to an Insurance Company (https://watsonfirm.com/blog/2024/march/why-you-need-a-lawyer-before-giving-a-recorded-s)
- Why Insurance Companies Want Your Recorded Statement After a Car Accident (https://dontgethittwice.com/blog/2025/february/why-insurance-companies-want-your-recorded-state)
- 5 Questions To Ask An Aviation Lawyer | Gallagher & Kennedy (https://gallagherkennedyinjury.com/questions-to-ask-an-aviation-lawyer)
- 10 Key Questions to Ask Your Aviation Injury Lawyer About Legal Options – Resq Legal (https://resq.com/10-key-questions-to-ask-your-aviation-injury-lawyer-about-legal-options)
- Understand Legal Implications of Recorded Statements
- How Recorded Statements Can Damage Your Personal Injury Case (https://brandonjbroderick.com/how-recorded-statements-can-damage-your-personal-injury-case)
- WestJet and Air Transat tell passengers to stop recording on their phones – even though it’s legal | CBC News (https://cbc.ca/news/gopublic/westjet-airtransat-recording-disputes-9.6995311)
- Should You Give a Recorded Statement for Your Airline Claim? – Resq Legal (https://resq.com/should-you-give-a-recorded-statement-for-your-airline-claim)
- What Information From An NTSB Report is Admissible Evidence in Court? – Cranfill Sumner LLP (https://cshlaw.com/resources/what-information-from-an-ntsb-report-is-admissible-evidence-in-court)

Emery Brett Ledger brings more than 27 years of experience to personal injury law. He founded & led The Ledger Law Firm in securing over $100 million in compensation for clients with life-altering injuries & complex claims. Licensed in California, Texas, & Washington, Emery earned his law degree from Pepperdine University School of Law. His practice areas include car & truck accidents, wrongful death, catastrophic injuries, maritime claims, & mass tort litigation. He has been recognized by The National Trial Lawyers’ Top 100, Mass Tort Trial Lawyers Top 25, and America’s Top 100 Personal Injury Attorneys. Emery also received the 2025 Elite Lawyer Award & holds a perfect 10.0 Avvo rating with Platinum Client Champion status.