Introduction
Navigating the aftermath of an aviation incident can feel overwhelming, leaving victims to face not just legal complexities but also deep emotional distress. It’s crucial to grasp the aviation statute of limitations, as it sets the vital timeframe for filing claims and seeking the compensation you deserve. Yet, with deadlines that vary depending on the nature of the incident, how can you ensure that you don’t miss your chance for justice? This guide delves into the nuances of aviation law in Oakland, providing insights into the essential steps you can take to protect your rights and secure the support of compassionate legal professionals who understand your journey.
Understand the Aviation Statute of Limitations
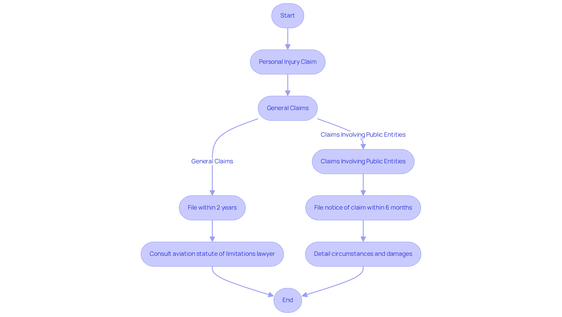
When an occurs, it can leave victims feeling overwhelmed and uncertain about their next steps. Understanding the is crucial, as it defines the timeframe within which you must submit a request for compensation. In California, this period is generally two years from the date of the incident for . However, if your claim involves a government entity, like an , you may only have six months to file an administrative claim.
This timeline can feel daunting, and it’s essential to grasp its significance. Missing the deadline can mean losing your right to seek the compensation you deserve, which is why it’s important to consult an to help you through this challenging situation. After experiencing an air travel incident, taking prompt action is vital to protect your rights and ensure your voice is heard.
Reaching out to a lawyer who specializes in , such as those at ResQ Legal, can make a world of difference. They can guide you through these complexities with compassion and expertise, helping you navigate the legal landscape effectively. With their support, you can focus on your recovery, knowing that you have someone in your corner, fighting for the you truly deserve.

Identify Time Limits for Claims in Oakland
In Oakland, California, navigating the aftermath of a , especially from an , can feel overwhelming, making it crucial to seek the help of an . The law states that you have two years from the date of the occurrence to file your claim. However, if your situation involves a public entity, such as a government-operated aircraft, the timeline tightens significantly, and it is essential to consult an to file a notice of claim within just six months. This notice isn’t just a formality; it requires you to detail the circumstances of your incident and the damages you’re seeking. Missing these deadlines can feel like a heavy weight, as it may bar your chance for recovery.
It’s essential to act swiftly and seek guidance from an at ResQ Legal. They can help you navigate these legal obligations, ensuring you don’t miss out on the compensation you deserve. Remember, you’re not alone in this journey; there are professionals ready to .

Collect Evidence and Documentation for Your Claim
When faced with the aftermath of a , it’s essential to gather the right to . Start by collecting your , which detail your injuries and the treatments you’ve undergone. This is not just paperwork; it’s a vital part of your healing journey.
Next, reach out to the relevant flight authorities to obtain incident reports, including any findings from the National Transportation Safety Board (NTSB). These documents can feel overwhelming, but they play a crucial role in understanding what happened.
Don’t forget to take photographs of the incident scene and gather witness statements. Each piece of evidence tells a part of your story. Additionally, keep a record of any correspondence with . This documentation is not just about establishing liability; it’s about ensuring that your voice is heard and your experience validated.
By keeping your records organized, you’re not only streamlining the legal process but also empowering yourself in this challenging time. Remember, you’re not alone in this journey, and taking these steps can significantly enhance your chances of a .

Consult an Experienced Aviation Accident Lawyer
Understanding the statute of limitations and gathering essential evidence can feel overwhelming, especially after experiencing an air travel incident, which is why consulting an lawyer in Oakland may be beneficial. The next crucial step is to reach out to a compassionate . Our dedicated lawyers specialize in and are here to provide you with the guidance you need. We understand the intricacies of your situation and are committed to helping you comprehend your rights while formulating a .
We’re not just here to assist with filing paperwork; we’re your advocates in negotiating with insurance companies and, if necessary, representing you in court. Choosing an attorney with a proven track record in , like those at ResQ Legal, can significantly enhance your chances of achieving a favorable settlement or verdict.
You don’t have to navigate this journey alone. We invite you to reach out for a , where we can discuss your situation and explore the options available to you. Your starts with understanding your rights and having the right support by your side.

Conclusion
Understanding the aviation statute of limitations is crucial for anyone impacted by an aviation incident, especially in Oakland, where specific timelines can dictate your ability to seek compensation. Missing these deadlines can feel overwhelming, as it may forfeit your right to pursue a claim. That’s why consulting with an experienced aviation statute of limitations lawyer can be a lifeline, providing the guidance needed to navigate these complexities and ensuring that victims can effectively advocate for their rights.
This article highlights the importance of recognizing the two-year deadline for personal injury claims and the significantly shorter six-month deadline for claims involving government entities. It’s essential to gather vital evidence and documentation, such as medical records and incident reports, to support your claim. Engaging with a knowledgeable lawyer not only helps you understand these time limits but also empowers you to build a strong case for compensation.
In conclusion, the journey following an aviation incident can feel daunting, but it’s vital to act promptly and seek professional legal assistance. By understanding the statute of limitations and gathering the necessary documentation, you can enhance your chances of a successful outcome. Taking these steps not only paves the way for potential recovery but also reinforces the importance of having a dedicated advocate by your side throughout the legal process.
Frequently Asked Questions
What is the aviation statute of limitations?
The aviation statute of limitations defines the timeframe within which a victim must submit a request for compensation following an aviation incident.
How long do I have to file a personal injury claim in California after an aviation incident?
In California, you generally have two years from the date of the incident to file a personal injury claim.
What if my claim involves a government entity, such as an air ambulance service?
If your claim involves a government entity, you typically have only six months to file an administrative claim.
Why is it important to understand the statute of limitations?
Understanding the statute of limitations is crucial because missing the deadline can result in losing your right to seek compensation for your injuries.
What should I do if I experience an aviation incident?
It is vital to take prompt action by consulting an aviation statute of limitations lawyer to protect your rights and ensure your voice is heard.
How can a lawyer help me after an aviation incident?
A lawyer who specializes in air transport law can guide you through the complexities of the legal process, allowing you to focus on your recovery while they advocate for your justice and compensation.

Emery Brett Ledger brings more than 27 years of experience to personal injury law. He founded & led The Ledger Law Firm in securing over $100 million in compensation for clients with life-altering injuries & complex claims. Licensed in California, Texas, & Washington, Emery earned his law degree from Pepperdine University School of Law. His practice areas include car & truck accidents, wrongful death, catastrophic injuries, maritime claims, & mass tort litigation. He has been recognized by The National Trial Lawyers’ Top 100, Mass Tort Trial Lawyers Top 25, and America’s Top 100 Personal Injury Attorneys. Emery also received the 2025 Elite Lawyer Award & holds a perfect 10.0 Avvo rating with Platinum Client Champion status.