Introduction
Finding the right airline settlement negotiation lawyer in Dallas can feel overwhelming, especially when navigating the intricate world of aviation law. This journey is not just about legal expertise; it’s about finding someone who truly understands your situation and can communicate effectively with you throughout the process.
With so many options out there, how do you choose the advocate who will best support you in your unique circumstances? By exploring essential qualifications, assessing past successes, and understanding negotiation strategies, you can empower yourself to make informed choices that lead to the justice you deserve.
Identify Essential Qualifications for an Airline Settlement Negotiation Lawyer
Choosing the right lawyer in Dallas can feel overwhelming, especially when you’re navigating the aftermath of an accident. It’s crucial to prioritize qualifications to ensure you find someone who truly understands and can advocate for your needs. Look for attorneys who have earned a Juris Doctor (JD) degree from an accredited law school and are licensed to practice in your state. Their specialization in aviation law is equally important; membership in professional organizations, like the American Bar Association’s Section on Aviation Law, can show their dedication to this field.
Experience is another vital factor in your decision-making process. Lawyers who have a proven track record in airline settlement negotiations bring a wealth of knowledge to the table, making them more adept at handling the complexities that arise. Seek out attorneys who have successfully navigated similar situations, as their experience can significantly influence the outcome of your claim. Additionally, strong communication skills and a supportive approach are essential. You want an attorney who will not only advocate for you but also keep you informed and supported throughout the legal journey. Remember, you deserve an advocate in Dallas who understands your situation and is dedicated to helping you find resolution.

Evaluate Track Records and Client Testimonials
Choosing the right Dallas lawyer can feel overwhelming, especially when you’re navigating the aftermath of an accident. It’s essential to take a moment to reflect on the journey ahead. Start by looking into the attorney’s history – what have they achieved in similar cases? A strong track record can be a beacon of hope, indicating that an experienced lawyer can negotiate effectively on your behalf.
But it’s not just about numbers; testimonials hold invaluable insights into the attorney’s performance. They reveal how well the attorney communicates, their professionalism, and the overall satisfaction of those they’ve represented. Take the time to seek out reviews online or ask for references from past clients. Pay close attention to feedback about the attorney’s responsiveness and their knack for achieving favorable outcomes. This information is crucial in helping you feel confident that the attorney you choose will truly understand your needs and priorities.
Understand Effective Negotiation Strategies for Settlements
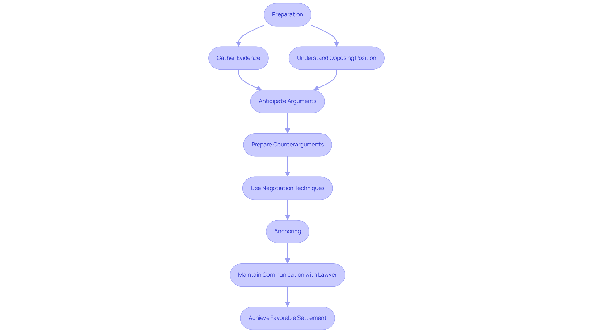
Negotiating after an accident can feel overwhelming, but effective strategies can lead to successful outcomes. It all starts with preparation. Gathering comprehensive evidence – like medical records, accident documents, and eyewitness accounts – can significantly empower your advocate. This preparation not only strengthens their case but also provides you with peace of mind, knowing that every detail is being considered.
Equally important is understanding the position of the opposing party. By anticipating their arguments and preparing counterarguments, your attorney can negotiate from a place of strength. Techniques such as anchoring – starting with a higher initial demand – can create room for flexibility in discussions, often leading to more favorable results.
Throughout this process, maintaining open communication is crucial. This partnership keeps you informed about developments and allows you to share your thoughts on proposals, guiding you toward a resolution that feels right for you. Remember, the relationship in these discussions; it often determines the success of your claim and the compensation you ultimately receive. Together, you can work toward recovery.

Foster Open Communication and Collaboration with Your Lawyer
Fostering communication with your lawyer in Dallas is not just important; it’s essential for a successful outcome. From the very start, it’s vital to feel comfortable discussing your situation and expressing any concerns or questions you might have. A skilled attorney will encourage this dialogue and stay responsive to your needs, creating a safe space for you to share.
Regular updates on the progress and developments of your case are crucial. Your attorney should take the time to clearly explain procedures and processes, ensuring you understand each step along the way. This transparency empowers you to make informed choices about your situation.
Moreover, by sharing relevant information and insights, you can greatly enhance your lawyer’s ability to advocate effectively on your behalf. A collaborative relationship not only strengthens your case but also contributes to a more positive experience during what can be a challenging time. It’s worth noting that statistics show at least 50% of successful clients express dissatisfaction with their attorneys due to lack of communication, underscoring the importance of effective dialogue. As Phillip S. Hadlock wisely states, “To exceed expectations, attorneys should focus on two critical areas: listening and responding.” Addressing the systemic issue of poor communication in the legal industry is vital, as it remains a leading reason clients choose to end their attorney-client relationships.

Conclusion
Choosing the right airline settlement negotiation lawyer in Dallas can feel overwhelming, especially after experiencing an aviation incident. It’s crucial to focus on essential qualifications, evaluate track records, and understand effective negotiation strategies. By doing so, you empower yourself to make informed decisions that can significantly influence your legal outcomes.
This journey begins with selecting an attorney who not only has a solid educational background and relevant experience but also genuinely advocates for you. It’s important to review past case successes and client testimonials, as these provide valuable insights into an attorney’s capabilities and approach. Remember, effective negotiation strategies and a collaborative relationship with your lawyer are vital components that can enhance your chances of achieving a favorable settlement.
While the path through airline settlement negotiations may seem daunting, having the right lawyer by your side can transform this experience into a more manageable process. Taking the time to research and build a strong attorney-client relationship not only increases the likelihood of a successful outcome but also ensures that your needs and concerns are prioritized throughout the legal proceedings. Embrace the steps outlined in this guide to secure the representation that will advocate for your best interests, guiding you toward a resolution that brings you peace of mind.
Frequently Asked Questions
What qualifications should I look for in an airline settlement negotiation lawyer in Dallas?
Look for a lawyer who has earned a Juris Doctor (JD) degree from an accredited law school, is licensed to practice in your state, and specializes in aviation law. Memberships in professional organizations, such as the American Bar Association’s Aviation Law Section, can also indicate their dedication to the field.
Why is experience important when choosing an airline settlement negotiation lawyer?
Experience is vital because lawyers with a proven track record in aviation accident cases bring valuable knowledge and skills to handle the complexities of such situations, which can significantly influence the outcome of your claim.
What other qualities should I consider in an airline settlement negotiation lawyer?
Strong communication skills and a client-centered approach are essential. You want an attorney who will advocate for your interests and keep you informed and supported throughout the legal process.
How can I ensure that a lawyer understands my situation?
Look for an attorney who specializes in aviation law and has experience with similar cases, as they are more likely to understand the nuances of your situation and be dedicated to helping you find resolution.
List of Sources
- Identify Essential Qualifications for an Airline Settlement Negotiation Lawyer
- 4 Questions You Must Ask An Aviation Law Attorney Before Hiring Them – Rlcfl (https://rlcfl.com/4-questions-you-must-ask-an-aviation-law-attorney-before-hiring-them)
- Cleared for Takeoff: Navigating Aviation Law in 2025 – Legal Talk Network (https://legaltalknetwork.com/podcasts/state-bar-texas/2025/04/cleared-for-takeoff-navigating-aviation-law-in-2025)
- Questions To Ask While Selecting An Aviation Attorney – Curry, Pearson & Wooten (https://azlaw.com/faa-enforcement/questions-to-ask-while-selecting-an-aviation-attorney)
- Choosing your aviation lawyer (https://bjtonline.com/business-jet-news/choosing-your-aviation-lawyer)
- Evaluate Track Records and Client Testimonials
- Aviation Attorney Urges Review of Aircraft Maintenance Records After Fatal Southwest Texas Crash – LawFuel (https://lawfuel.com/aviation-attorney-urges-review-of-aircraft-maintenance-records-after-fatal-southwest-texas-crash)
- rapoportlaw.com (https://rapoportlaw.com/an-established-history-of-representing-victims-of-aviation-disasters)
- How a Devastating First Trial Forged One of the Nation’s Top Aviation Attorneys | Podhurst Orseck (https://podhurst.com/news/um-law-magazine-alumnus-pilots-one-of-largest-aviation-litigation-portfolios-in-the-nation)
- beasleyallen.com (https://beasleyallen.com/aviation-accidents)
- In The News – Top Aviation Law Firm – Robb & Robb (https://robbrobb.com/in-the-news)
- Understand Effective Negotiation Strategies for Settlements
- northpennnow.com (https://northpennnow.com/news/2024/nov/14/airplane-crash-lawyers-and-insurance-companies-how-to-maximize-your-settlement)
- What Role Does Insurance Play in Aviation Litigation Settlements? | William G. Harger & Associates, PLLC (https://hargeraviationlaw.com/blog/what-role-does-insurance-play-in-aviation-litigation-settlements)
- Boeing’s lawyers argue for plea deal opposed by families of those killed in 737 Max crashes (https://pbs.org/newshour/nation/boeings-lawyers-argue-for-plea-deal-opposed-by-families-of-those-killed-in-737-max-crashes)
- What Type of Financial Recovery Can I Pursue During an Airplane Accident Claim? (https://infinitylawca.com/blog/what-type-of-financial-recovery-can-i-pursue-during-an-airplane-accident-claim)
- What Compensation Can Victims of Airline Crashes Receive? | The Ledger Law Firm (https://ledgerlaw.com/victims-of-airline-crash-receive)
- Foster Open Communication and Collaboration with Your Lawyer
- How an Aviation Attorney Can Help | LawInfo (https://lawinfo.com/resources/aviation/how-an-attorney-can-help.html)
- NYC Aviation Accident Attorney: What Do They Do And How Can They Help? (https://thelindenlawyer.com/news/nyc-aviation-accident-attorney-what-do-they-do-and-how-can-they-help-1711723288362.html)
- Stat(s) Of The Week: Is Your Firm ‘Caring’? – Above the Law (https://abovethelaw.com/2025/06/stats-of-the-week-is-your-firm-caring)
- The Attorney-Client Relationship: A Communication Perspective (https://attorneyjournals.com/the-attorney-client-relationship-a-communication-perspective)

Emery Brett Ledger brings more than 27 years of experience to personal injury law. He founded & led The Ledger Law Firm in securing over $100 million in compensation for clients with life-altering injuries & complex claims. Licensed in California, Texas, & Washington, Emery earned his law degree from Pepperdine University School of Law. His practice areas include car & truck accidents, wrongful death, catastrophic injuries, maritime claims, & mass tort litigation. He has been recognized by The National Trial Lawyers’ Top 100, Mass Tort Trial Lawyers Top 25, and America’s Top 100 Personal Injury Attorneys. Emery also received the 2025 Elite Lawyer Award & holds a perfect 10.0 Avvo rating with Platinum Client Champion status.