Introduction
The aftermath of catastrophic injuries can leave victims facing deep physical and emotional challenges, often made worse by the complexities of legal proceedings. It’s essential to grasp the nuances of these injuries and the legal landscape surrounding them, especially for those affected by such traumatic events. In this article, we explore four key insights that shine a light on the journey toward recovery and justice.
We’ll raise important questions about the role of timely medical attention and the significance of expert legal guidance:
- How can victims effectively navigate this overwhelming process?
- What strategies can they use to secure the compensation they truly deserve?
ResQ Legal: Your Trusted Partner for Catastrophic Injury Cases
At ResQ Attorneys, we understand the profound impact that aviation accidents can have on individuals and their families. These incidents often lead to severe injuries and emotional turmoil, leaving victims feeling lost and overwhelmed. With over 25 years of experience, our firm has dedicated itself to helping those affected by airplane crashes and inflight incidents, successfully recovering more than $100 million for our clients. This isn’t just about numbers; it’s about restoring hope and providing a path to recovery.
We know that navigating the aftermath of such traumatic events can be daunting. That’s why we prioritize personalized service, ensuring that each client receives the focused attention they deserve throughout the legal process. At ResQ Legal, we strive to be a reliable ally, standing by your side as you confront the challenges ahead.
Our no-win, no-fee policy is designed to alleviate financial concerns, empowering you to pursue justice without the burden of upfront costs. In 2025, the average settlement amounts for aviation accident cases reflect the complexities involved, but with our expert representation, substantial recoveries are often within reach. As our experienced aviation attorneys remind clients, “Your time to file could be limited,” underscoring the importance of taking prompt action.
To support you further, we offer a Free Case Evaluation, providing potential clients with initial advice and guidance. The testimonials from our satisfied clients speak volumes about our dedication and success in navigating the emotional and legal challenges that arise after such incidents. At ResQ Attorneys, we’re here to help you find your way back to a place of safety and peace.
Understanding Catastrophic Injuries: Definitions and Examples
Catastrophic conditions can create devastating situations that lead to long-term or even permanent disabilities, making it essential to seek advice from a licenciado de lesiones catastróficas to address their impact on an individual’s quality of life. Think about the toll of traumatic brain injuries (TBIs), spinal cord damage that results in paralysis, severe burns, or amputations. TBIs, in particular, are all too common in aviation accidents, often occurring due to sudden impacts or turbulence. Neurologists remind us that these injuries can lead to cognitive impairments, emotional disturbances, and physical disabilities, significantly changing how a victim navigates their daily life and independence.
In 2025, we witnessed several significant aviation incidents that highlighted the frequency of such disastrous injuries. For example, a small plane crash in Pennsylvania left multiple passengers with serious TBIs, a stark reminder of the risks that come with air travel. The legal outcomes for victims of these injuries can vary, but successful claims often hinge on proving negligence, which might involve breaches of contract, negligence, or civil rights violations.
The judicial landscape surrounding TBIs is complex, with courts increasingly recognizing the long-term consequences of these injuries. Victims have the right to seek compensation for medical expenses, lost wages, and the pain and suffering they endure, reflecting the profound impact on their lives and families. As the aviation sector continues to evolve, understanding the nature of catastrophic injuries and their legal implications is vital for victims seeking justice, often with the help of a licenciado de lesiones catastróficas for their healing. If you’ve faced airline misconduct or injury, don’t hesitate to reach out to ResQ Legal for a consultation to explore your options.

Importance of Immediate Medical Attention After a Catastrophic Injury
After a catastrophic event, seeking immediate medical attention is not just a matter of health; it’s also crucial for your legal well-being. If you find yourself injured on a flight, your instinct might be to stay quiet, but it’s vital to speak up and inform a flight attendant right away. This isn’t just about addressing your immediate health concerns; it’s about creating a detailed medical record that will be essential if you decide to pursue a personal injury claim later on.
Imagine the weight of your experience – feeling vulnerable and unsure after an accident. By notifying someone about your injury, you ensure that there’s a documented record of what happened. This documentation can be a lifeline if the airline challenges your claim down the road. Delaying treatment can lead to worsening conditions and a more complicated recovery process, adding to your emotional burden.
Medical professionals are not just there to treat injuries; they play a crucial role in documenting the severity of your situation. This documentation can significantly impact your chances of securing the compensation you deserve. Statistics show that those who seek immediate care after an accident often enjoy shorter recovery times and better health outcomes compared to those who wait. In fact, settlements tend to be about 30% higher for individuals who prioritize prompt medical attention.
So, if you find yourself in this situation, remember to put your health first. Getting the care you need promptly not only aids your recovery but also strengthens your case. If you need immediate assistance, don’t hesitate to reach out to ResQ Legal at (800) 300-0001. You deserve support and care during this challenging time.

Navigating the Legal Process for Catastrophic Injury Claims
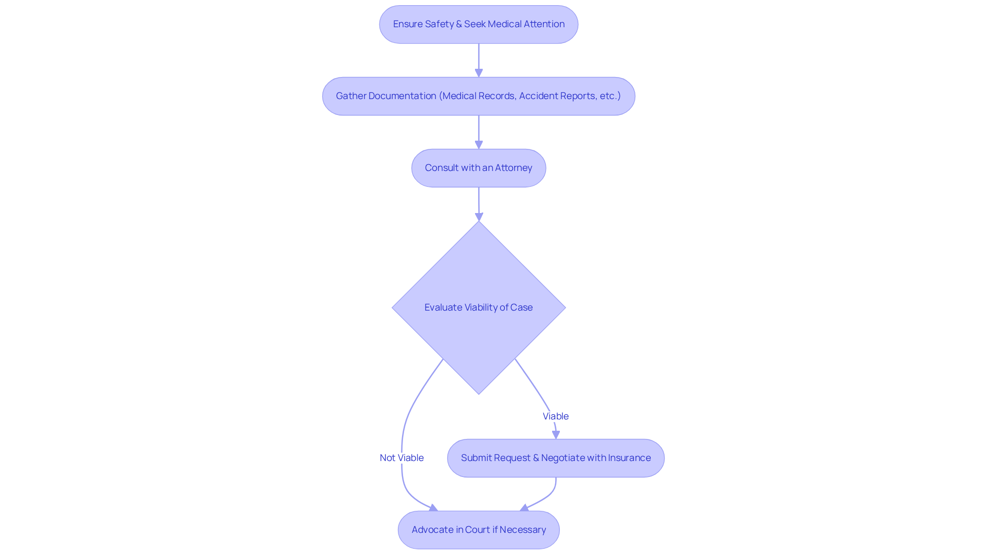
Navigating the legal process for catastrophic harm cases can feel overwhelming, so it’s essential to seek guidance from a licenciado de lesiones catastróficas and approach it with care and compassion. Victims often find themselves in a whirlwind of emotions, and gathering all pertinent documentation – like medical records, accident reports, and witness statements – becomes a vital step in substantiating their claims. After experiencing an airline incident, the first priority should be ensuring your safety and seeking medical attention if needed. This not only protects your health but also provides crucial documentation of your injuries, which can be a lifeline in your journey toward justice.
Once you’ve addressed your immediate health concerns, it’s important to reflect on whether your experience qualifies for legal action. This could involve breach of contract, negligence, or civil rights violations. Consulting with an experienced attorney, such as those at ResQ, is a crucial step in evaluating the viability of your case and understanding the landscape of potential compensation. Legal experts emphasize that thorough documentation can significantly influence the outcome of a claim. As attorney SUGARMAN wisely states, “We believe technology should support – not replace – human judgment,” underscoring the importance of personal attention in these sensitive legal processes.
Moreover, wearable technology data can serve as compelling evidence of harm, revealing disruptions in sleep or limitations in mobility that may be pivotal in court. Your lawyer will guide you through the process of submitting your request, negotiating with insurance firms, and, if necessary, advocating for you in court. It’s important to remember that a licenciado de lesiones catastróficas can help navigate cases that may take time to resolve, often ranging from six months to two years, depending on the complexity of the situation and the willingness of insurance companies to negotiate fairly.
Understanding the timeline and regulatory requirements can empower you, helping you feel more prepared and confident as you seek justice. Successful legal claims for aviation accident victims, such as a recent two million dollar settlement for a mother and child injured in a pedestrian accident, illustrate the potential for significant compensation when claims are well-documented and effectively presented. Your journey may be challenging, but with the right support and guidance, there is hope for a brighter future.

Conclusion
Understanding the complexities surrounding catastrophic injuries is essential for victims who are on a journey toward justice and healing. These injuries can profoundly affect not only the individuals but also their families, highlighting the urgent need for timely legal representation and medical care. Navigating the aftermath of such traumatic events requires not just support but a thoughtful strategy to secure the compensation that is rightfully deserved.
Key points discussed include:
- What catastrophic injuries entail
- The necessity of immediate medical attention
- The often intricate legal processes involved in pursuing claims
Victims are encouraged to document their injuries and experiences with care, as this meticulous record-keeping can significantly sway the outcome of their cases. With the right legal guidance, individuals can more effectively navigate the challenges posed by negligence and work toward obtaining the compensation they need for their recovery.
Ultimately, the message is clear: victims of catastrophic injuries should not hesitate to reach out for help from trusted legal partners like ResQ Legal. By prioritizing their health and ensuring thorough legal documentation, individuals can empower themselves on their path to justice. Taking prompt action can truly make a difference, so seeking support is a vital step toward reclaiming control and finding hope amidst adversity.
Frequently Asked Questions
What type of cases does ResQ Legal specialize in?
ResQ Legal specializes in catastrophic injury cases related to aviation accidents and inflight incidents.
How much experience does ResQ Legal have in handling aviation accident cases?
ResQ Legal has over 25 years of experience in handling aviation accident cases.
How much has ResQ Legal successfully recovered for its clients?
ResQ Legal has successfully recovered more than $100 million for its clients.
What is the approach of ResQ Legal towards client service?
ResQ Legal prioritizes personalized service, ensuring that each client receives focused attention throughout the legal process.
What is the no-win, no-fee policy offered by ResQ Legal?
The no-win, no-fee policy allows clients to pursue justice without the burden of upfront costs, alleviating financial concerns.
Why is it important to act quickly after an aviation accident?
It is important to act quickly because ‘your time to file could be limited,’ highlighting the need for prompt action in legal matters.
Does ResQ Legal offer any initial consultation services?
Yes, ResQ Legal offers a Free Case Evaluation to provide potential clients with initial advice and guidance.
What do client testimonials indicate about ResQ Legal?
Client testimonials reflect ResQ Legal’s dedication and success in navigating the emotional and legal challenges that arise after aviation accidents.

Emery Brett Ledger brings more than 27 years of experience to personal injury law. He founded & led The Ledger Law Firm in securing over $100 million in compensation for clients with life-altering injuries & complex claims. Licensed in California, Texas, & Washington, Emery earned his law degree from Pepperdine University School of Law. His practice areas include car & truck accidents, wrongful death, catastrophic injuries, maritime claims, & mass tort litigation. He has been recognized by The National Trial Lawyers’ Top 100, Mass Tort Trial Lawyers Top 25, and America’s Top 100 Personal Injury Attorneys. Emery also received the 2025 Elite Lawyer Award & holds a perfect 10.0 Avvo rating with Platinum Client Champion status.