Introduction
Experiencing an injury during a flight can be a disorienting and distressing event, leaving passengers feeling lost and unsure of their next steps. It’s crucial to understand the timeline for reporting such incidents, as timely notification can significantly influence the outcome of any claims. But what happens when vital evidence fades and memories begin to blur? This article outlines ten essential steps to effectively report an airline injury, empowering travelers to navigate the complexities of the claims process and advocate for their rights with confidence and clarity.
Report the Incident Immediately: Prioritize Timely Notification to Authorities
When you experience an injury during a flight, it’s crucial to notify the airline crew immediately. This simple yet vital action ensures that your incident is documented in official logs, which can be incredibly important for any future requests you may have. Imagine the weight of not having your experience recognized when you need it most. In some situations, it might even be necessary to report the incident to the National Transportation Safety Board (NTSB), an organization dedicated to investigating aviation incidents and ensuring safety for all.
Understanding how long to report airline injury is essential, as timely reporting not only helps gather witness statements while the details are still fresh but also significantly enhances your chances of a successful aviation injury case. Experts in aviation safety emphasize that understanding how long to report airline injury can be a game-changer in resolving disputes. It creates a clear account of what happened and the circumstances surrounding it, providing you with a stronger foundation for your claims.
By prioritizing immediate reporting, you’re not just safeguarding your rights; you’re also easing the process of recovery. It’s about taking that first step toward healing and ensuring your voice is heard. If you need assistance with your requests, don’t hesitate to reach out to ResQ Legal today. We’re here to support you every step of the way.

Document Injury Details: Collect Evidence and Witness Statements
When facing the aftermath of an airline accident, comprehensive documentation becomes a lifeline in your pursuit of justice. Start by jotting down every detail about the incident-think about the time, location, and the nature of your injuries. If you can, take photographs of the scene and your wounds; these visual reminders can significantly bolster your case.
Equally vital is gathering witness statements. Reach out to those who saw what happened and collect their contact information. Their accounts can provide crucial support for your claims. Research shows that even one reliable witness can outweigh several uncertain ones, highlighting the importance of quality over quantity in witness testimony. Eyewitness statements not only clarify the facts but also enhance the credibility of your narrative, which can sway negotiations with insurance companies. Personal injury attorneys often stress that strong witness statements can lead to more favorable settlements, as they help establish a clear understanding of the events that unfolded.
However, it’s essential to recognize that eyewitness testimony can sometimes be unreliable, particularly in aviation accidents. Studies have indicated significant inconsistencies in accounts, making it all the more important to collect these statements promptly to preserve their accuracy-memories can fade quickly. Additionally, signed, written witness statements tend to carry more weight than verbal accounts, providing a permanent record that can be invaluable in court.
In aviation accident cases, where the stakes are incredibly high, meticulous documentation and the collection of witness statements are not just helpful-they’re essential in building a compelling case. After ensuring your safety and receiving medical care, consider reaching out to an airplane accident lawyer. They can guide you through this challenging time, helping you gather the necessary documentation, evaluate potential liability, and navigate the complexities of dealing with transportation providers and insurance firms. This step is crucial, as having a knowledgeable ally can make all the difference in your journey toward recovery.

Notify the Airline: Inform Relevant Airline Personnel About the Incident
When an incident occurs, it’s vital to inform your team, but that’s just the beginning. The next step is to reach out to the carrier’s customer service or compensation department. This isn’t just a formality; it’s about ensuring your voice is heard. Requesting an incident report and keeping a copy for your records is crucial. This formal notification often lays the groundwork for any future requests you might have.
Data shows that carriers typically respond to accident reports within 60 days, underscoring how long to report airline injury is essential for smooth claims handling. At ResQ Legal, our dedicated team of aviation accident lawyers understands the emotional toll these situations can take. We emphasize that documenting the event thoroughly can significantly improve your circumstances. Carriers are obligated to maintain records of all reported incidents, and adhering to these procedures not only aids in securing compensation but also holds them accountable for their duty of care.
Consider the American Airlines Turbulence Accident case: travelers who swiftly reported their ailments were able to successfully claim compensation. This highlights how long to report airline injury and the importance of timely and formal notification. Moreover, under the Montreal Convention, if gross negligence by the airline is proven, passengers may seek additional compensation. This underscores the necessity of a well-documented incident report. At ResQ Legal, we are here to ensure your rights are protected and that you receive the justice you deserve.

Seek Medical Attention: Ensure Health and Document Medical Records
No matter how minor your injuries might seem, it’s vital to seek medical attention as soon as possible. Taking prompt action can help prevent complications and provide essential documentation for your claim. Make sure to document every medical visit, treatment, and diagnosis carefully; these records will support your case and help ensure you receive the compensation you deserve. Remember, as legal experts often highlight, psychological trauma can be just as damaging as physical injuries. That’s why it’s important to include mental health assessments in your records.
After experiencing an airline incident, consider reaching out to an airplane accident lawyer. They can help you determine if your situation is eligible for compensation and guide you through the legal process. Airline misconduct and injuries can fall into three main categories:
- Breach of contract
- Negligence
- Civil rights violations
For instance, in a case involving turbulence on an American Airlines flight, passengers who sought immediate medical assistance were able to receive compensation for their injuries. This underscores the importance of timely documentation.
Keep in mind that injuries aren’t always visible right away; symptoms may develop later on. That’s why thorough documentation is crucial for a successful claim. Additionally, be aware that the two-year limitation period for claims, as well as how long to report airline injury, begins from the date the aircraft reaches its final destination. Seeking legal counsel without delay is essential to protect your rights.

Understand Passenger Rights: Know Your Legal Protections After an Injury
Understanding your rights as a flight traveler is crucial, especially when it comes to knowing how long to report airline injury if you seek compensation for any harm you may experience during your journey. The U.S. Department of Transportation (DOT) clearly outlines these rights, which include the ability to seek compensation for medical expenses, lost wages, and the pain and suffering you endure. When you know these regulations, you empower yourself to advocate for your needs.
Imagine facing an injury mid-flight or dealing with an accident caused by the negligence of the airline. It’s a distressing situation, and data shows that passengers who are informed about their rights are more likely to pursue successful claims. Airlines have a legal obligation to ensure your safety, and when they fail in this duty, it can lead to significant compensation for those affected.
Recent case studies underscore the importance of this knowledge. Take, for instance, the families of passengers involved in the Malaysia Airlines MH370 incident, who sought redress based on alleged negligence in operational protocols. This highlights the complexities of international aviation law and the emotional toll it takes on those involved. Similarly, passengers injured during turbulence have successfully claimed compensation by demonstrating how the airline breached its duty of care.
Consumer rights advocates stress that understanding these rights is vital for securing fair compensation. They encourage travelers to document their injuries and inform airline staff as soon as possible, as understanding how long to report airline injury can significantly strengthen their claims. By being proactive and informed, you can navigate the claims process more effectively and improve your chances of receiving the compensation you deserve.

Consult a Legal Expert: Engage ResQ Legal for Professional Guidance
Experiencing an aviation injury can be a deeply distressing ordeal, leaving you feeling vulnerable and uncertain about the future. In such challenging times, reaching out to a legal expert who specializes in aviation accidents is not just important – it’s essential. At ResQ Legal, we understand the emotional toll this experience can take, and we’re here to help you navigate through it.
Our commitment to client representation means that we offer complimentary consultations, allowing you to share your story and understand the legal journey ahead. Our experienced attorneys are well-versed in the complexities of aviation law, including how long to report airline injury and the critical filing deadlines that can impact your case. We stand by your side, fiercely protecting your rights against the powerful insurance companies that may seek to minimize your claim.
Many clients have shared their gratitude for the exceptional representation they received from ResQ Legal. They often find that those who have aviation accident attorneys by their side tend to secure higher compensation than those who face the claims process alone. One satisfied client expressed, ‘ResQ Legal guided me through every step, ensuring my rights were protected and maximizing my compensation.’
By choosing ResQ Legal, you’re not just gaining legal representation; you’re joining a team that prioritizes your recovery and well-being. We meticulously handle every aspect of your case, ensuring that you have the best possible chance for a successful outcome. You deserve support and guidance during this difficult time, and we’re here to provide it.

File a Formal Complaint: Submit Your Report to the Appropriate Authorities
Submitting a formal complaint can feel like a daunting step for victims of aviation accidents, but it’s a crucial action that can help you reclaim your voice. Begin by crafting a detailed report to the carrier, sharing your experience and the injuries you’ve endured. This documentation is vital, not just for your own records, but also for any potential legal claims you may pursue. If you feel it’s necessary, you can also reach out to the U.S. Department of Transportation (DOT) or the Federal Aviation Administration (FAA) to submit your complaint. In 2024 alone, the DOT received nearly 67,000 complaints, highlighting a growing awareness among travelers about their rights and the importance of speaking up. This surge in complaints has led to new passenger protections, underscoring how essential it is to voice your concerns.
To submit a complaint to the DOT, you can easily visit their website or contact their office directly. Remember to keep copies of all correspondence; this documentation can significantly strengthen your case. The FAA also offers a platform for filing complaints, especially regarding safety issues. By officially reporting your experience, you’re not just standing up for your rights; you’re contributing to broader efforts aimed at enhancing safety and accountability in the aviation industry. Keep in mind that the outcomes of these complaints can greatly influence the success of your aviation accident cases, often leading to inquiries and enforcement measures that hold airlines accountable for their practices.

Keep Records of Communications: Document All Correspondence Related to the Incident
Keeping a detailed record of all communications about your situation is essential. This includes phone calls, emails, and letters. Make sure to note the date, time, and content of each interaction. Such documentation can be incredibly important if any disputes arise regarding your claim.
After experiencing airline misconduct or harm, your first priority should be your safety. If needed, seek medical attention right away. This not only protects your health but also provides vital documentation of your injuries, which can be crucial later on.
Once you’ve ensured your well-being, consider reaching out to a knowledgeable airplane accident lawyer. They can help you assess your situation and determine if you have grounds for a lawsuit. Gather all relevant documents, like medical reports and photos, to assist your attorney in building a strong case on your behalf.
Remember, acting promptly is key, particularly in understanding how long to report airline injury, as there are statutes of limitations for filing claims. By keeping thorough records, you’ll support your legal representation and help ensure you receive the fair compensation you deserve for your injuries.

Follow Up on Your Report: Ensure Progress and Accountability
After submitting your report and complaint, it’s so important to keep the lines of communication open with the airline and the relevant authorities. You might feel anxious about your situation, but reaching out to ask about the status and the steps being taken can really help. This proactive approach not only keeps your case moving forward but also reinforces a sense of accountability.
Research shows that regular follow-ups can significantly speed up the process, ensuring your concerns are addressed promptly. As advocates for aviation safety often remind us, accountability is vital in accident cases; it fosters a culture of responsibility within the industry.
Many individuals who have taken the time to follow up have shared their success stories, showing just how effective this strategy can be. By staying informed and persistent, you’re not just advocating for yourself – you’re enhancing your chances of receiving the compensation you truly deserve.

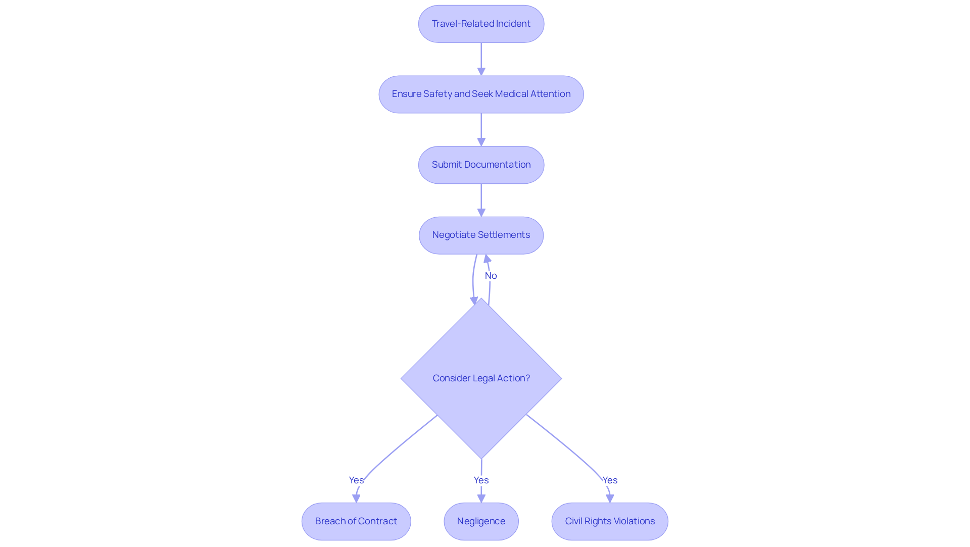
Understand the Claims Process: Navigate Your Path to Compensation
Experiencing a travel-related incident can be incredibly distressing, and it’s important to understand the claims procedure that follows. This may involve:
- Submitting documentation
- Negotiating settlements
- Considering legal action
After an airline incident, your first priority should be your safety. If you need medical attention, don’t hesitate to seek it. This not only protects your health but also provides essential documentation of any injuries you may have sustained.
Once you’ve taken care of your immediate health concerns, it’s worth reflecting on whether your experience might qualify for legal action. This could relate to:
- Breach of contract
- Negligence
- Civil rights violations
It’s completely understandable to feel overwhelmed at this stage, and that’s why reaching out to a seasoned airplane accident lawyer can be a vital step. They can help you assess the feasibility of your case and guide you through the often complex legal process.
As you prepare to move forward, gather all relevant documents and evidence, such as:
- Medical reports
- Photographs
These will be crucial in supporting your case. Remember, acting promptly is essential because there are statutes of limitations that determine how long to report airline injury. Your attorney will take the time to investigate your situation, evaluate potential liability, and discuss possible damages with you. This support can relieve you of the burden of dealing with airlines and insurance companies, allowing you to focus on your recovery.
By understanding the timeline and requirements, you can navigate this challenging process more effectively. You deserve to work towards obtaining fair compensation for your injuries, and with the right support, you can find a path to healing.

Conclusion
Reporting an airline injury promptly isn’t just a box to check; it’s a vital step that can greatly affect the outcome of any claims process. This article highlights how crucial it is to act quickly, document every detail, and understand passenger rights to navigate the often overwhelming world of airline injury claims effectively. By prioritizing these actions, individuals can ensure their experiences are recognized and their rights are upheld.
Key insights include:
- The importance of notifying airline personnel without delay
- Gathering thorough documentation
- Seeking legal advice
Each of these steps is essential in building a strong case, increasing the chances of receiving fair compensation for injuries sustained during air travel. Moreover, grasping the claims process and the significance of follow-up communications can empower passengers to advocate for themselves with confidence.
Given the complexities surrounding airline incidents, it’s crucial for travelers to be proactive and well-informed. Engaging with legal experts, like those at ResQ Legal, can offer invaluable support and guidance throughout the claims journey. By taking these steps, passengers not only protect their own interests but also foster a culture of accountability within the aviation industry, ultimately paving the way for safer travel experiences for everyone.
Frequently Asked Questions
What should I do immediately after experiencing an injury during a flight?
You should notify the airline crew immediately to ensure that your incident is documented in official logs, which is crucial for any future requests or claims.
Why is it important to report an airline injury promptly?
Timely reporting helps gather witness statements while details are fresh, enhances your chances of a successful aviation injury case, and creates a clear account of the incident.
Who else might need to be notified about an airline injury?
In some cases, it may be necessary to report the incident to the National Transportation Safety Board (NTSB), which investigates aviation incidents to ensure safety.
What details should I document after an airline accident?
You should document the time, location, and nature of your injuries, and if possible, take photographs of the scene and your wounds.
How can witness statements help my case after an airline accident?
Witness statements provide crucial support for your claims and can enhance the credibility of your narrative, potentially leading to more favorable settlements.
Why is it essential to gather witness statements promptly?
Eyewitness testimony can be unreliable, and memories can fade quickly, so collecting statements soon after the incident helps preserve their accuracy.
What should I do after reporting the incident to the airline crew?
You should also reach out to the airline’s customer service or compensation department to formally notify them of the incident and request an incident report.
How long do airlines typically take to respond to accident reports?
Airlines generally respond to accident reports within 60 days.
What legal framework might affect compensation claims for airline injuries?
Under the Montreal Convention, if gross negligence by the airline is proven, passengers may seek additional compensation.
How can ResQ Legal assist me after an airline accident?
ResQ Legal can help you gather necessary documentation, evaluate potential liability, and navigate the complexities of dealing with transportation providers and insurance firms.

Emery Brett Ledger brings more than 27 years of experience to personal injury law. He founded & led The Ledger Law Firm in securing over $100 million in compensation for clients with life-altering injuries & complex claims. Licensed in California, Texas, & Washington, Emery earned his law degree from Pepperdine University School of Law. His practice areas include car & truck accidents, wrongful death, catastrophic injuries, maritime claims, & mass tort litigation. He has been recognized by The National Trial Lawyers’ Top 100, Mass Tort Trial Lawyers Top 25, and America’s Top 100 Personal Injury Attorneys. Emery also received the 2025 Elite Lawyer Award & holds a perfect 10.0 Avvo rating with Platinum Client Champion status.